Warning:
JavaScript is turned OFF. None of the links on this page will work until it is reactivated.
If you need help turning JavaScript On, click here.
The Concept Map you are trying to access has information related to:
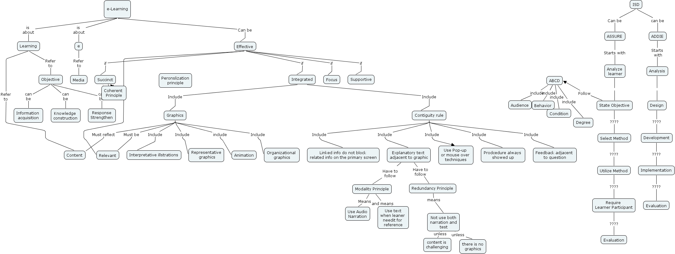
Jasper Pan W4, Contiguity rule Include Use Pop-up or mouse over techniques, Effective if Focus, Not use both narration and test unless there is no graphics, e-Learning is about e, Effective if Relevant, ABCD include Behavior, e-Learning is about Learning, Implementation ???? Evaluation, Modality Principle and means Use text when leaner needit for reference, Learning Refer to Content