Warning:
JavaScript is turned OFF. None of the links on this page will work until it is reactivated.
If you need help turning JavaScript On, click here.
The Concept Map you are trying to access has information related to:
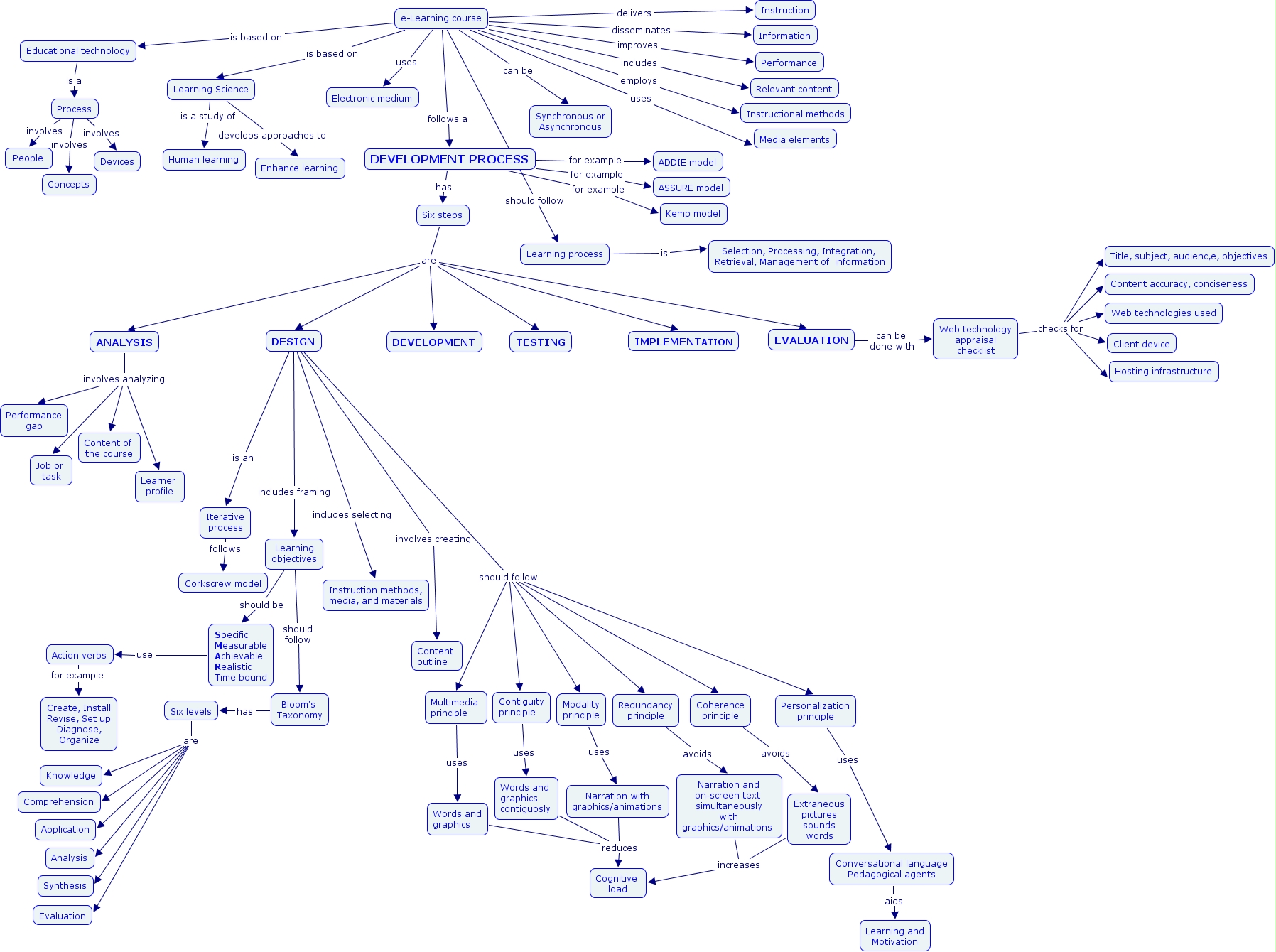
Deepak Kumar, DESIGN should follow Coherence principle, e-Learning course follows a DEVELOPMENT PROCESS, Web technology appraisal checklist checks for Content accuracy, conciseness, e-Learning course is based on Educational technology, e-Learning course uses Media elements, Web technology appraisal checklist checks for Hosting infrastructure, Six steps are TESTING, Conversational language Pedagogical agents aids Learning and Motivation, Learning objectives should follow Bloom's Taxonomy, Redundancy principle avoids Narration and on-screen text simultaneously with graphics/animations