Warning:
JavaScript is turned OFF. None of the links on this page will work until it is reactivated.
If you need help turning JavaScript On, click here.
The Concept Map you are trying to access has information related to:
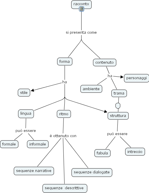
racconto si presenta come contenuto, racconto si presenta come forma, lingua pu� essere informale, lingua pu� essere formale, trama struttura, struttura pu� essere fabula, struttura pu� essere intreccio, contenuto ha personaggi, contenuto ha ambiente, contenuto ha trama, forma ha ritmo, forma ha struttura, forma ha lingua, forma ha stile, ritmo � ottenuto con sequenze descrittive , ritmo � ottenuto con sequenze narrative, ritmo � ottenuto con sequenze dialogate