Warning:
JavaScript is turned OFF. None of the links on this page will work until it is reactivated.
If you need help turning JavaScript On, click here.
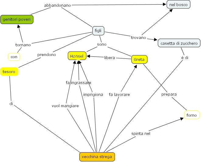
The Concept Map you are trying to access has information related to:
tesoro di, Greta prepara forno, figli prendono tesoro, vecchina strega vuol mangiare, figli trovano casetta di zucchero, figli trovano nel bosco, genitori poveri abbandonano nel bosco, genitori poveri abbandonano figli, vecchina strega fa lavorare, figli tornano genitori poveri, figli tornano con, casetta di zucchero � di, vecchina strega imprigiona Hansel, vecchina strega fa ingrassare, vecchina strega spinta nel forno, figli sono Greta, figli sono Hansel, Greta libera Hansel