Warning:
JavaScript is turned OFF. None of the links on this page will work until it is reactivated.
If you need help turning JavaScript On, click here.
The Concept Map you are trying to access has information related to:
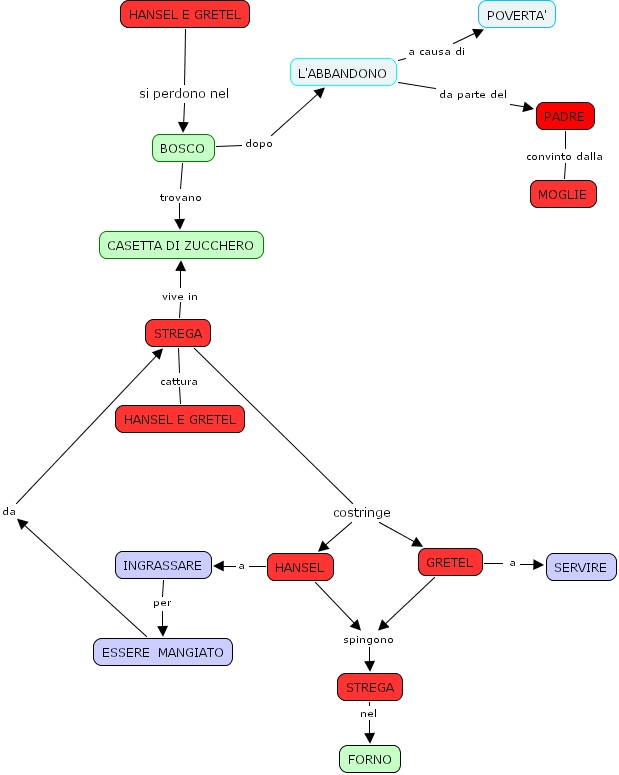
PADRE convinto dalla MOGLIE, HANSEL E GRETEL si perdono nel BOSCO, BOSCO dopo L'ABBANDONO, GRETEL spingono STREGA, L'ABBANDONO a causa di POVERTA', ESSERE MANGIATO da STREGA, INGRASSARE per ESSERE MANGIATO, STREGA costringe HANSEL, STREGA costringe GRETEL, HANSEL spingono STREGA, HANSEL a INGRASSARE, STREGA vive in CASETTA DI ZUCCHERO, L'ABBANDONO da parte del PADRE, STREGA cattura HANSEL E GRETEL, STREGA nel FORNO, BOSCO trovano CASETTA DI ZUCCHERO, GRETEL a SERVIRE