Warning:
JavaScript is turned OFF. None of the links on this page will work until it is reactivated.
If you need help turning JavaScript On, click here.
The Concept Map you are trying to access has information related to:
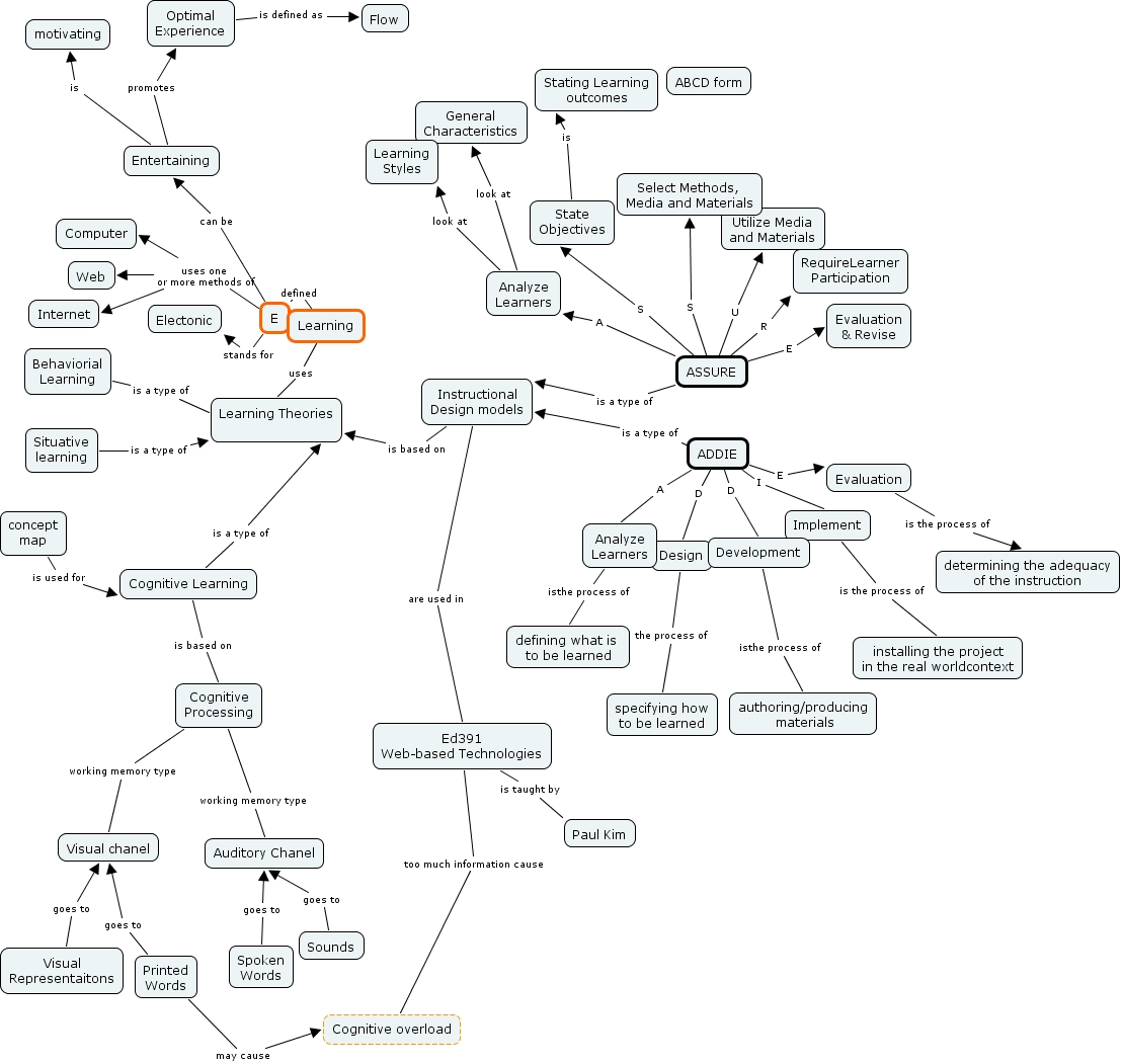
dahwunkim_wk5, ADDIE is a type of Instructional Design models, Situative learning is a type of Learning Theories, Cognitive Learning is based on Cognitive Processing, Cognitive Learning is a type of Learning Theories, E uses one or more methods of Computer, Evaluation is the process of determining the adequacy of the instruction, ASSURE S State Objectives, E can be Entertaining, ASSURE U Utilize Media and Materials, Development isthe process of authoring/producing materials