Warning:
JavaScript is turned OFF. None of the links on this page will work until it is reactivated.
If you need help turning JavaScript On, click here.
The Concept Map you are trying to access has information related to:
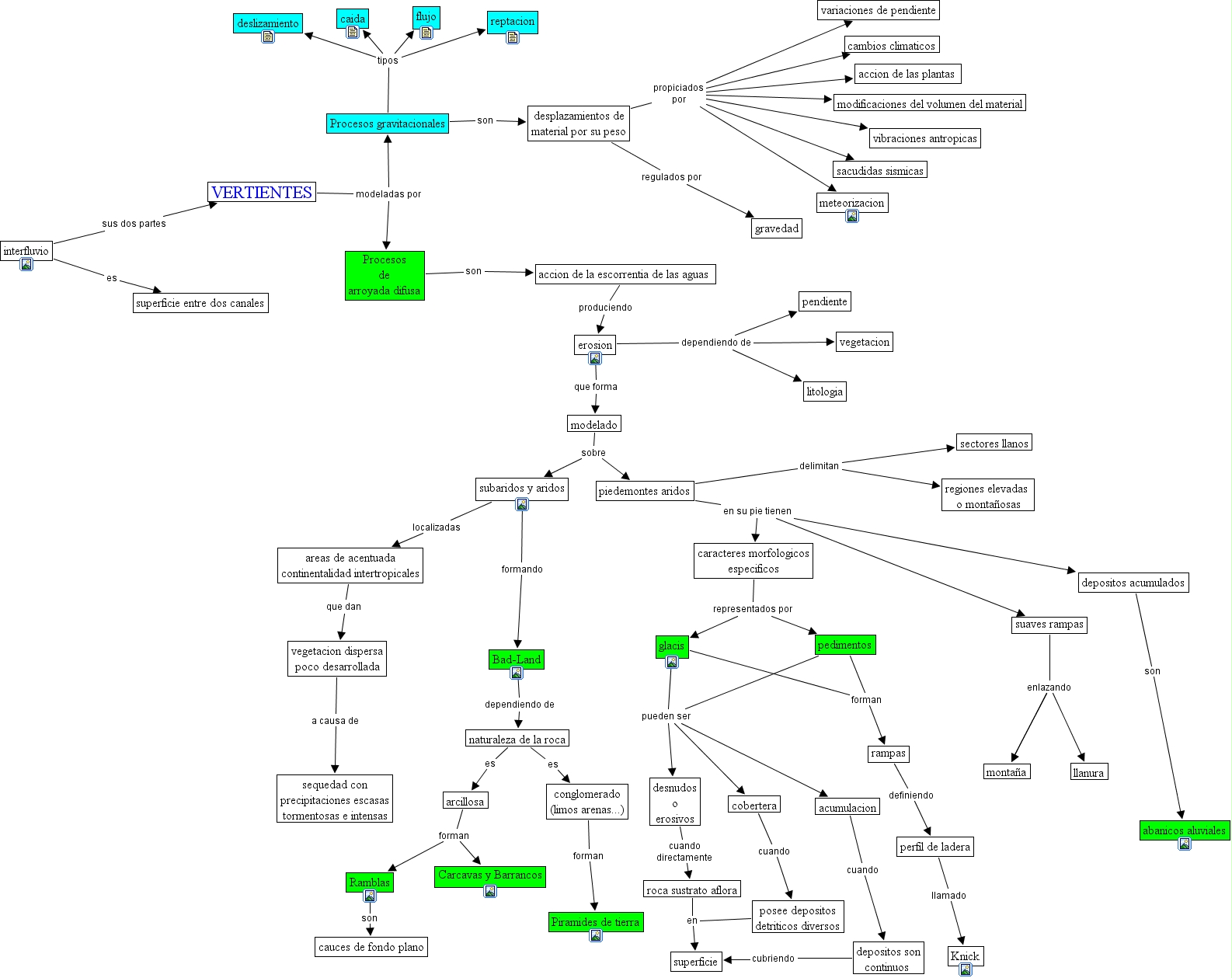
vertientes, desplazamientos de material por su peso regulados por gravedad, desnudos o erosivos cuando directamente roca sustrato aflora, VERTIENTES modeladas por Procesos de arroyada difusa, pedimentos pueden ser cobertera, piedemontes aridos en su pie tienen depositos acumulados, desplazamientos de material por su peso propiciados por modificaciones del volumen del material, Procesos gravitacionales tipos reptacion, caracteres morfologicos especificos representados por glacis, arcillosa forman Ramblas, desplazamientos de material por su peso propiciados por vibraciones antropicas