Warning:
JavaScript is turned OFF. None of the links on this page will work until it is reactivated.
If you need help turning JavaScript On, click here.
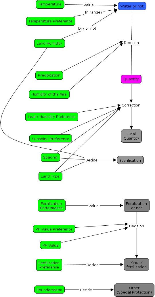
The Concept Map you are trying to access has information related to:
Processor, Spacing Decide Scarification, Temperature Preference In range? Water or not, Leaf / Humidity Preference Correction Final Quantity, PH Value Decision Kind of fertilization, Land Type Correction Final Quantity, Land Type Decide Scarification, Quantity Correction Final Quantity, Humidity of the Aire Decision Quantity, Fertilization Performance Value Fertilization or not, Sunshine Preference Correction Final Quantity