Warning:
JavaScript is turned OFF. None of the links on this page will work until it is reactivated.
If you need help turning JavaScript On, click here.
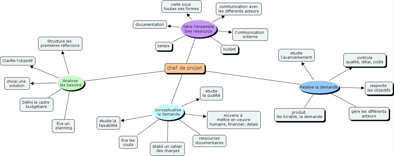
The Concept Map you are trying to access has information related to:
chef de projet Analyse les besoins fixe un planning, chef de projet Analyse les besoins D�fini le cadre budg�taire, chef de projet Analyse les besoins Structure les premi�res r�flexions, chef de projet Analyse les besoins Clarifie l'objectif, chef de projet Analyse les besoins choisi une solution, chef de projet G�re l'ensemble Des ressource Communication externe, chef de projet G�re l'ensemble Des ressource temps, chef de projet G�re l'ensemble Des ressource communication avec les diff�rents acteurs, chef de projet G�re l'ensemble Des ressource documentation, chef de projet G�re l'ensemble Des ressource vielle sous toutes ses formes, chef de projet G�re l'ensemble Des ressource budjet, chef de projet conceptualise la demande �tabli un cahier des charges, chef de projet conceptualise la demande ressources documentaires, chef de projet conceptualise la demande etudie la qualit�, chef de projet conceptualise la demande moyens � mettre en oeuvre humains, financier, delais, chef de projet conceptualise la demande fixe les couts, chef de projet conceptualise la demande �tudie la faisabilit�, chef de projet R�alise la demande respecte les objectifs, chef de projet R�alise la demande g�re les diff�rents acteurs, chef de projet R�alise la demande etudie l'avancemement, chef de projet R�alise la demande produit les livrable, la demande, chef de projet R�alise la demande controle qualit�, d�lai, co�ts