Warning:
JavaScript is turned OFF. None of the links on this page will work until it is reactivated.
If you need help turning JavaScript On, click here.
The Concept Map you are trying to access has information related to:
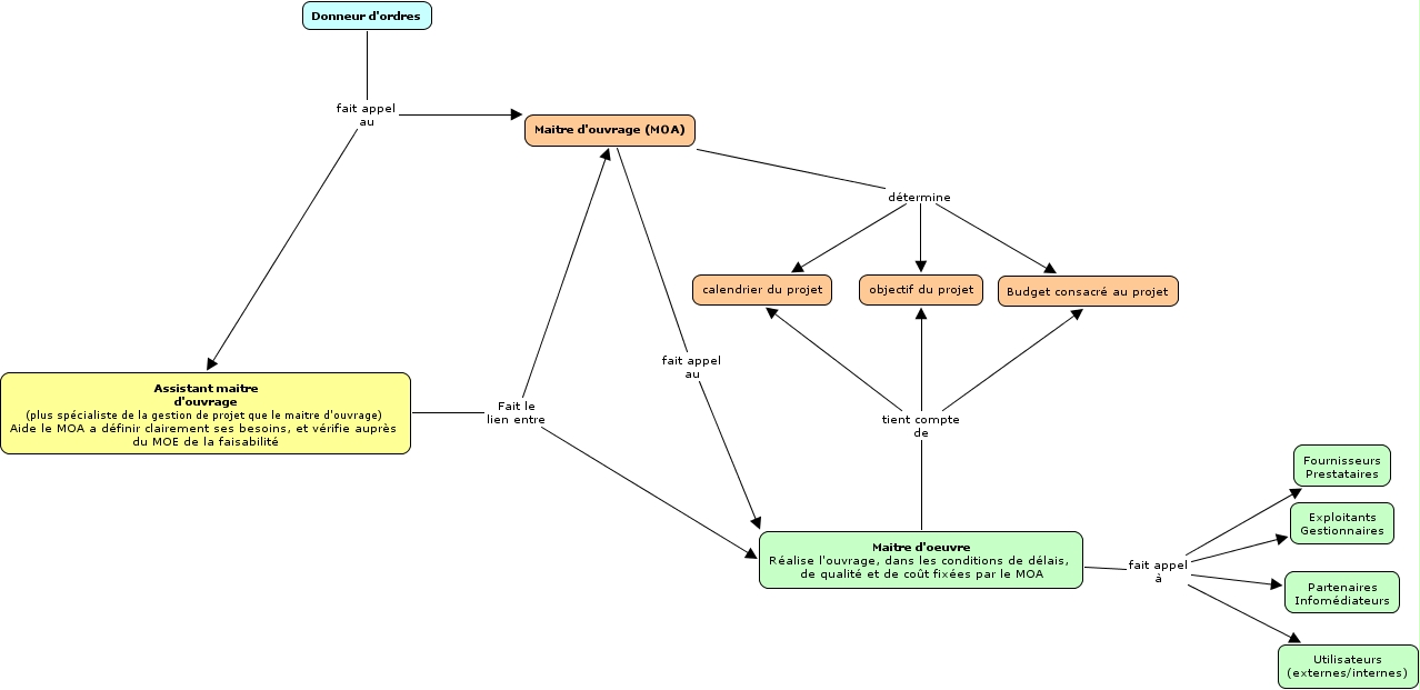
Groupe2, Assistant maitre d'ouvrage (plus spécialiste de la gestion de projet que le maitre d'ouvrage) Aide le MOA a définir clairement ses besoins, et vérifie auprès du MOE de la faisabilité Fait le lien entre Maitre d'ouvrage (MOA), Maitre d'ouvrage (MOA) détermine objectif du projet, Maitre d'oeuvre Réalise l'ouvrage, dans les conditions de délais, de qualité et de coût fixées par le MOA tient compte de Budget consacré au projet, Maitre d'oeuvre Réalise l'ouvrage, dans les conditions de délais, de qualité et de coût fixées par le MOA fait appel à Utilisateurs (externes/internes), Maitre d'oeuvre Réalise l'ouvrage, dans les conditions de délais, de qualité et de coût fixées par le MOA fait appel à Fournisseurs Prestataires, Donneur d'ordres fait appel au Maitre d'ouvrage (MOA), Maitre d'ouvrage (MOA) détermine calendrier du projet, Maitre d'ouvrage (MOA) détermine Budget consacré au projet, Maitre d'oeuvre Réalise l'ouvrage, dans les conditions de délais, de qualité et de coût fixées par le MOA tient compte de calendrier du projet, Maitre d'oeuvre Réalise l'ouvrage, dans les conditions de délais, de qualité et de coût fixées par le MOA tient compte de objectif du projet