Warning:
JavaScript is turned OFF. None of the links on this page will work until it is reactivated.
If you need help turning JavaScript On, click here.
The Concept Map you are trying to access has information related to:
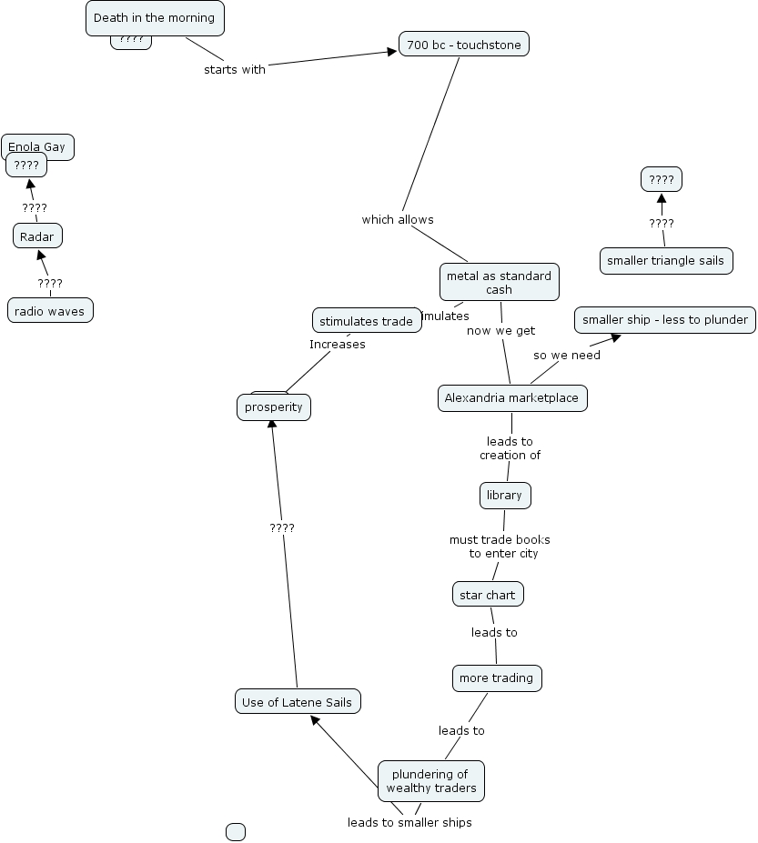
death in the morning, Use of Latene Sails ???? ????, metal as standard cash now we get Alexandria marketplace, plundering of wealthy traders leads to smaller ships Use of Latene Sails, star chart leads to more trading, stimulates trade Increases ????, more trading leads to plundering of wealthy traders, Alexandria marketplace leads to creation of library, metal as standard cash stimulates stimulates trade, smaller triangle sails ???? ????, Alexandria marketplace so we need smaller ship - less to plunder