Warning:
JavaScript is turned OFF. None of the links on this page will work until it is reactivated.
If you need help turning JavaScript On, click here.
The Concept Map you are trying to access has information related to:
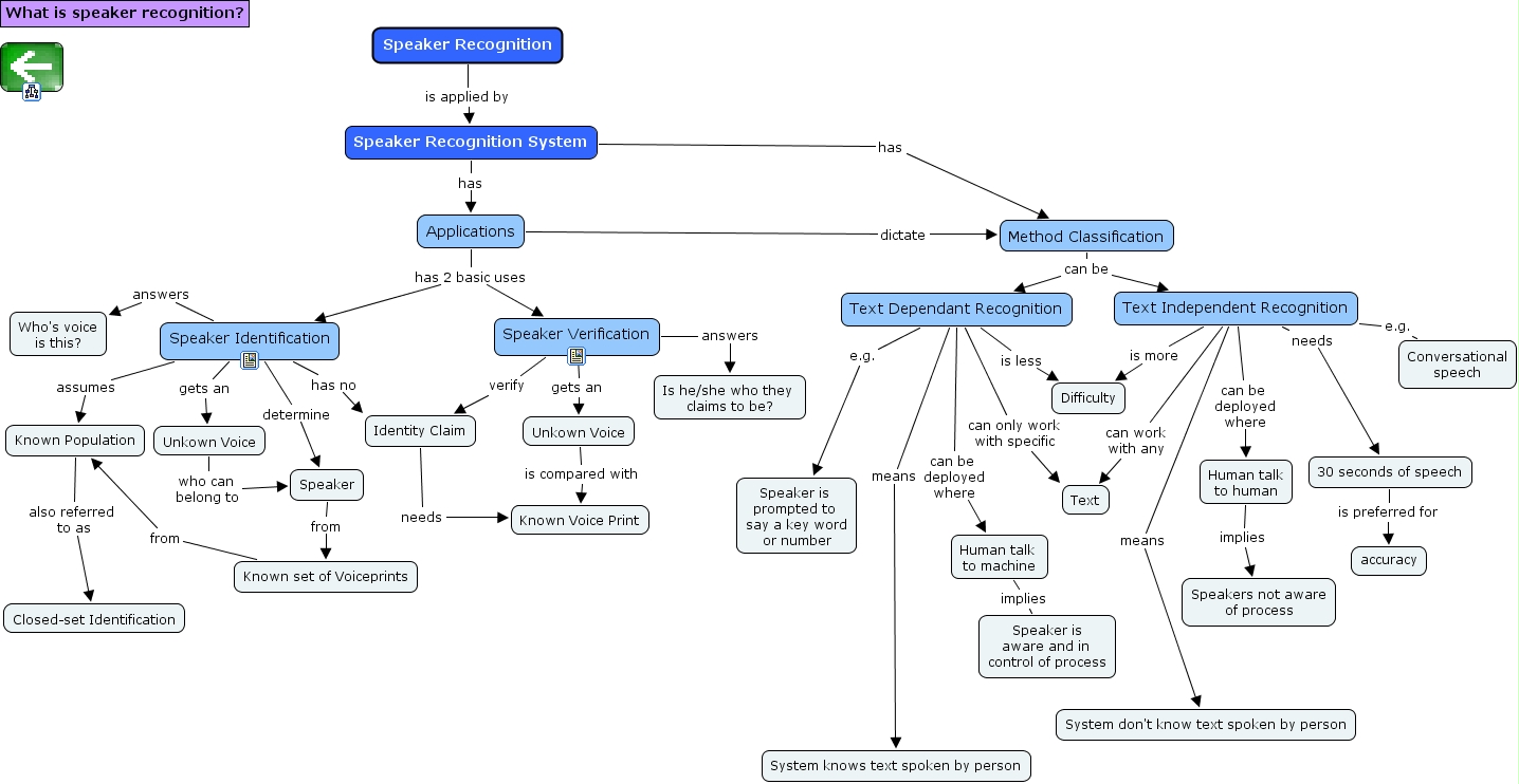
1.2 Introduction - Speaker Recognition, Text Independent Recognition is more Difficulty, Text Independent Recognition e.g. Conversational speech, Speaker Identification determine Speaker, Text Independent Recognition means System don't know text spoken by person, Applications has 2 basic uses Speaker Verification, Speaker from Known set of Voiceprints, Unkown Voice who can belong to Speaker, Identity Claim needs Known Voice Print, Applications has 2 basic uses Speaker Identification, Method Classification can be Text Independent Recognition