Warning:
JavaScript is turned OFF. None of the links on this page will work until it is reactivated.
If you need help turning JavaScript On, click here.
The Concept Map you are trying to access has information related to:
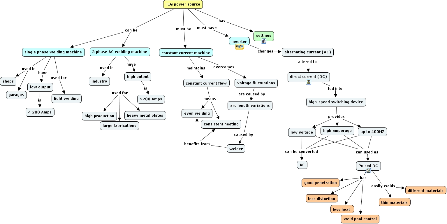
TIG power source must have inverter, 3 phase AC welding machine have high output, up to 400HZ can be converted AC, low voltage can used as Pulsed DC, Pulsed DC easily welds thin materials, Pulsed DC easily welds different materials, high amperage can be converted AC, alternating current (AC) altered to direct current (DC), low output is < 200 Amps, constant current machine overcomes voltage fluctuations, constant current machine maintains constant current flow, single phase welding machine have low output, voltage fluctuations are caused by arc length variations, inverter changes alternating current (AC), single phase welding machine used in shops, single phase welding machine used in garages, TIG power source has settings, constant current flow means consistent heating, constant current flow means even welding, direct current (DC) fed into high-speed switching device, 3 phase AC welding machine used in industry, arc length variations caused by welder, high output is >200 Amps, TIG power source can be 3 phase AC welding machine, TIG power source can be single phase welding machine, Pulsed DC has good penetration, Pulsed DC has less heat, Pulsed DC has less distortion, Pulsed DC has weld pool control, welder benefits from consistent heating, welder benefits from even welding, single phase welding machine used for light welding, high-speed switching device provides low voltage, high-speed switching device provides high amperage, high-speed switching device provides up to 400HZ, low voltage can be converted AC, 3 phase AC welding machine used for heavy metal plates, 3 phase AC welding machine used for large fabrications, 3 phase AC welding machine used for high production, high amperage can used as Pulsed DC, TIG power source must be constant current machine, up to 400HZ can used as Pulsed DC