Warning:
JavaScript is turned OFF. None of the links on this page will work until it is reactivated.
If you need help turning JavaScript On, click here.
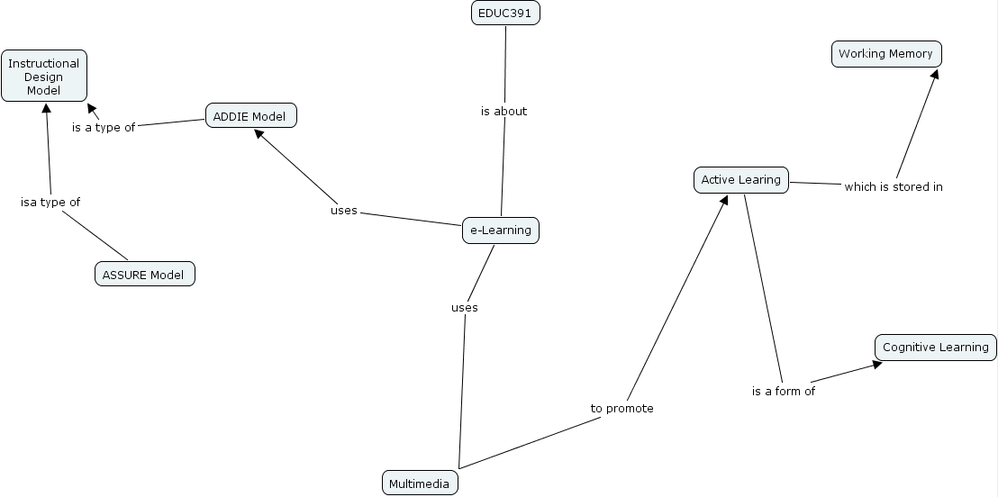
The Concept Map you are trying to access has information related to:
Piya Sorcar, e-Learning uses Multimedia, Active Learing is a form of Cognitive Learning, Active Learing which is stored in Working Memory, e-Learning uses ADDIE Model, ASSURE Model isa type of Instructional Design Model, Multimedia to promote Active Learing, ADDIE Model is a type of Instructional Design Model, EDUC391 is about e-Learning