WARNING:
JavaScript is turned OFF. None of the links on this concept map will
work until it is reactivated.
If you need help turning JavaScript On, click here.
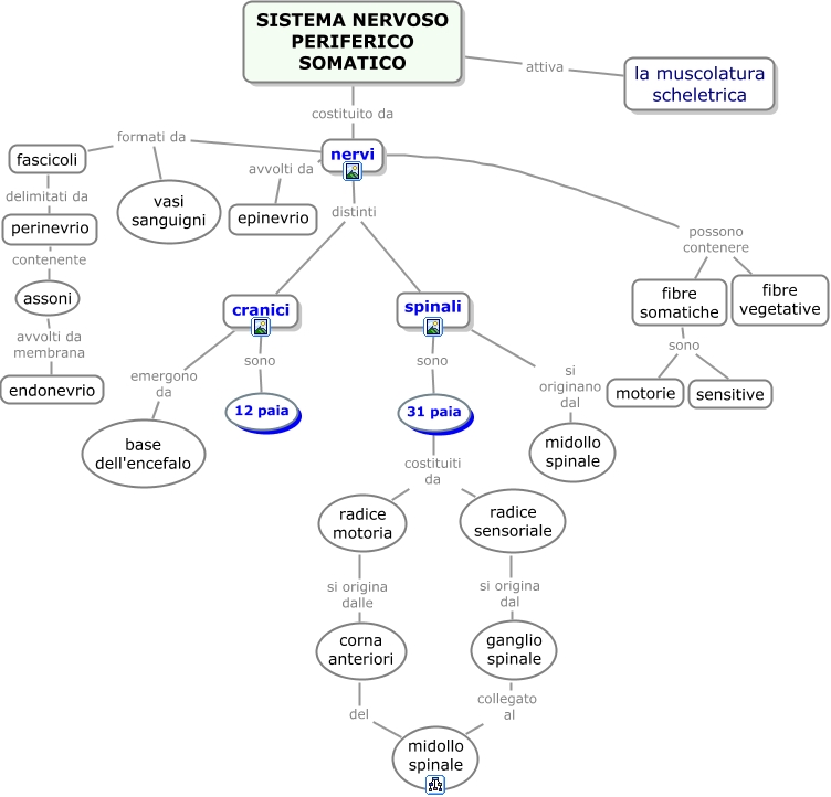
Questa Cmap, creata con IHMC CmapTools, contiene informazioni relative a: Sist_Nerv_Somatico, nervi possono contenere fibre vegetative, corna anteriori del midollo spinale, perinevrio contenente assoni, fibre somatiche sono sensitive, cranici emergono da base dell'encefalo, 31 paia costituiti da radice motoria, nervi distinti cranici, assoni avvolti da membrana endonevrio, spinali sono 31 paia, fascicoli delimitati da perinevrio, nervi possono contenere fibre somatiche, nervi distinti spinali, fibre somatiche sono motorie, spinali si originano dal midollo spinale, nervi avvolti da epinevrio, nervi formati da vasi sanguigni, SISTEMA NERVOSO PERIFERICO SOMATICO attiva la muscolatura scheletrica, ganglio spinale collegato al midollo spinale, radice sensoriale si origina dal ganglio spinale, radice motoria si origina dalle corna anteriori