WARNING:
JavaScript is turned OFF. None of the links on this concept map will
work until it is reactivated.
If you need help turning JavaScript On, click here.
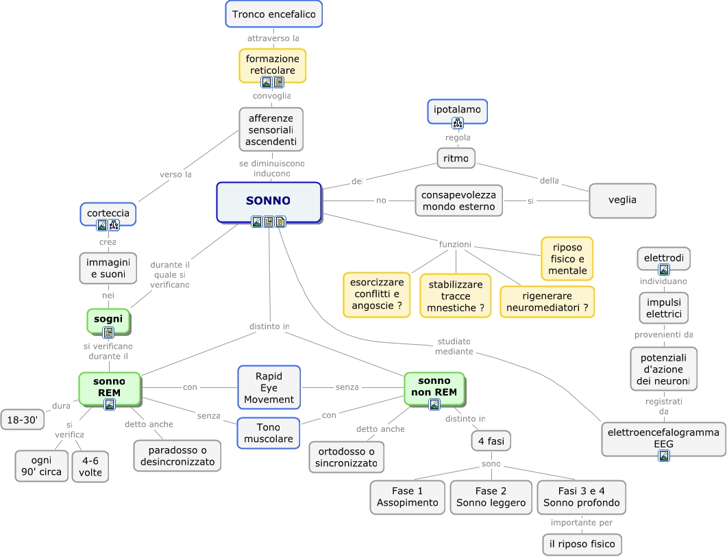
Questa Cmap, creata con IHMC CmapTools, contiene informazioni relative a: sonno, ipotalamo regola ritmo, sonno REM dura 18-30', SONNO funzioni esorcizzare conflitti e angoscie ?, sonno REM con Rapid Eye Movement, corteccia crea immagini e suoni, sonno REM senza Tono muscolare, sonno REM si verifica ogni 90' circa, SONNO studiato mediante elettroencefalogramma EEG, SONNO durante il quale si verificano sogni, sonno non REM detto anche ortodosso o sincronizzato, SONNO funzioni riposo fisico e mentale, 4 fasi sono Fase 2 Sonno leggero, 4 fasi sono Fase 1 Assopimento, sonno REM detto anche paradosso o desincronizzato, impulsi elettrici individuano elettrodi, SONNO distinto in sonno non REM, sogni si verificano durante il sonno REM, SONNO funzioni rigenerare neuromediatori ?, Fasi 3 e 4 Sonno profondo importante per il riposo fisico, sonno non REM con Tono muscolare