Warning:
JavaScript is turned OFF. None of the links on this page will work until it is reactivated.
If you need help turning JavaScript On, click here.
The Concept Map you are trying to access has information related to:
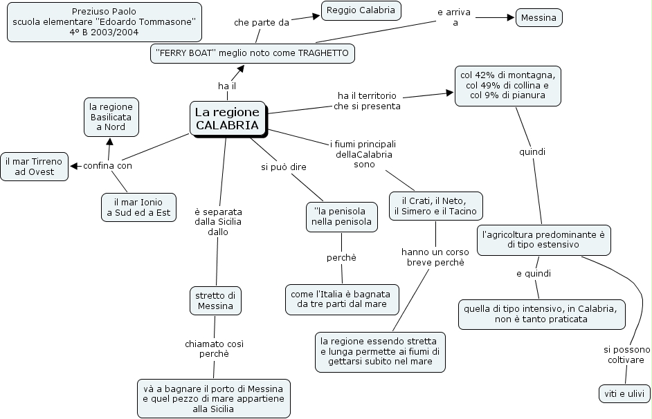
"la penisola nella penisola perch� come l'Italia � bagnata da tre parti dal mare, La regione CALABRIA ha il "FERRY BOAT" meglio noto come TRAGHETTO, "FERRY BOAT" meglio noto come TRAGHETTO che parte da Reggio Calabria, stretto di Messina chiamato cos� perch� v� a bagnare il porto di Messina e quel pezzo di mare appartiene alla Sicilia, "FERRY BOAT" meglio noto come TRAGHETTO e arriva a Messina, La regione CALABRIA i fiumi principali dellaCalabria sono il Crati, il Neto, il Simero e il Tacino, col 42% di montagna, col 49% di collina e col 9% di pianura quindi l'agricoltura predominante � di tipo estensivo, La regione CALABRIA � separata dalla Sicilia dallo stretto di Messina, La regione CALABRIA si pu� dire "la penisola nella penisola, l'agricoltura predominante � di tipo estensivo si possono coltivare viti e ulivi, La regione CALABRIA ha il territorio che si presenta col 42% di montagna, col 49% di collina e col 9% di pianura, La regione CALABRIA confina con il mar Ionio a Sud ed a Est, La regione CALABRIA confina con il mar Tirreno ad Ovest, La regione CALABRIA confina con la regione Basilicata a Nord, l'agricoltura predominante � di tipo estensivo e quindi quella di tipo intensivo, in Calabria, non � tanto praticata, il Crati, il Neto, il Simero e il Tacino hanno un corso breve perch� la regione essendo stretta e lunga permette ai fiumi di gettarsi subito nel mare