Warning:
JavaScript is turned OFF. None of the links on this page will work until it is reactivated.
If you need help turning JavaScript On, click here.
The Concept Map you are trying to access has information related to:
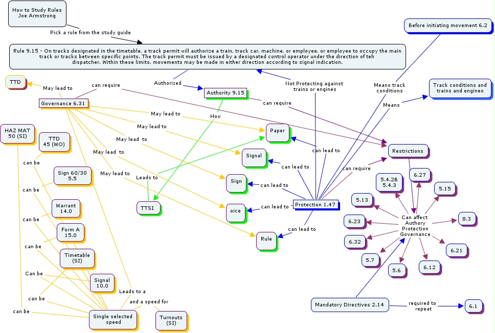
Concept of Studying Rules 9.15, Protection 1.47 can lead to Rule, Mandatory Directives 2.14 Can affect Authory Protection Governance 6.12, Restrictions Can affect Authory Protection Governance 5.13, Before initiating movement 6.2 Means track conditions Protection 1.47, TTSI Leads to Paper, Restrictions Can affect Authory Protection Governance 5.6, Protection 1.47 can lead to Sign, Restrictions Can affect Authory Protection Governance 6.23, Mandatory Directives 2.14 Can affect Authory Protection Governance 6.21, Mandatory Directives 2.14 Can affect Authory Protection Governance 5.13