Warning:
JavaScript is turned OFF. None of the links on this page will work until it is reactivated.
If you need help turning JavaScript On, click here.
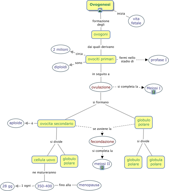
Questa Mappa Concettuale ha informazioni correlate a: Mappa_Ovogenesi, globulo polare se avviene la fecondazione, ovogoni dai quali derivano ovociti primari, globulo polare si divide globula polare, ovocita secondario se avviene la fecondazione, ovociti primari circa 2 milioni, ovocita secondario si divide globulo polare, 350-400 1 ogni 28 gg, ovocita secondario è aploide, 350-400 fino alla menopausa, Ovogenesi formazione degli ovogoni, ovocita secondario si divide cellula uovo, cellula uovo ne matureranno 350-400, ovulazione si completa la Meiosi I, globulo polare si divide globulo polare, ovociti primari in seguito a ovulazione, fecondazione si completa la meiosi II, ovociti primari sono diploidi, ovociti primari fermi nello stadio di profase I, ovulazione si formano globulo polare, Ovogenesi inizia vita fetale