WARNING:
JavaScript is turned OFF. None of the links on this concept map will
work until it is reactivated.
If you need help turning JavaScript On, click here.
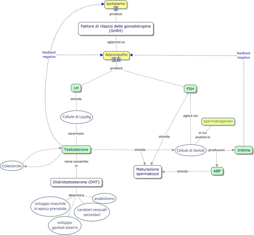
Questa Cmap, creata con IHMC CmapTools, contiene informazioni relative a: Mappa_Regolazione_ormonale_maschile, Ipotalamo produce Fattore di rilascio delle gonodotropine (GnRH), Testosterone Colesterolo, ABP stimola Maturazione spermatozoi, Colesterolo Testosterone, Diidrotestosterone (DHT) determina anabolismo, Adenoipofisi produce LH, Adenoipofisi produce FSH, Cellule di Sertoli in cui avviene la spermatogenesi, LH stimola Cellule di Leydig, FSH stimola Maturazione spermatozoi, Diidrotestosterone (DHT) determina sviluppo maschile in epoca prenatale, Inibina feedback negativo Adenoipofisi, Cellule di Sertoli producono ABP, Testosterone feedback negativo Adenoipofisi, Testosterone viene convertito in Diidrotestosterone (DHT), Testosterone feedback negativo Ipotalamo, Cellule di Sertoli producono Inibina, FSH agisce sui Cellule di Sertoli, Cellule di Leydig secernono Testosterone, Diidrotestosterone (DHT) determina caratteri sessuali secondari