WARNING:
JavaScript is turned OFF. None of the links on this concept map will
work until it is reactivated.
If you need help turning JavaScript On, click here.
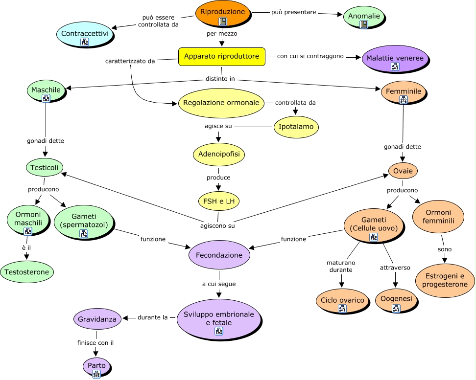
Questa Cmap, creata con IHMC CmapTools, contiene informazioni relative a: Mappa_introduttiva_riproduzione, Fecondazione a cui segue Sviluppo embrionale e fetale, Gameti (Cellule uovo) attraverso Oogenesi, Sviluppo embrionale e fetale durante la Gravidanza, Adenoipofisi produce FSH e LH, Maschile gonadi dette Testicoli, Testicoli producono Ormoni maschili, Gameti (Cellule uovo) funzione Fecondazione, Riproduzione per mezzo Apparato riproduttore, Femminile gonadi dette Ovaie, Ormoni maschili è il Testosterone, Testicoli producono Gameti (spermatozoi), Apparato riproduttore distinto in Maschile, Gameti (spermatozoi) funzione Fecondazione, Apparato riproduttore con cui si contraggono Malattie veneree, Regolazione ormonale controllata da Ipotalamo, Riproduzione può essere controllata da Contraccettivi, FSH e LH agiscono su Testicoli, Riproduzione può presentare Anomalie, Gravidanza finisce con il Parto, Ormoni femminili sono Estrogeni e progesterone