Warning:
JavaScript is turned OFF. None of the links on this page will work until it is reactivated.
If you need help turning JavaScript On, click here.
The Concept Map you are trying to access has information related to:
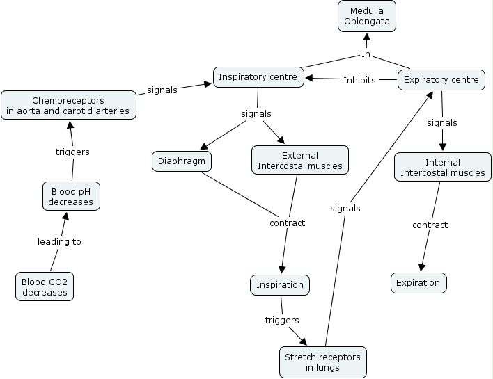
Ventilation_tom_k, External Intercostal muscles contract Inspiration, Blood CO2 decreases leading to Blood pH decreases, Expiratory centre signals Internal Intercostal muscles, Chemoreceptors in aorta and carotid arteries signals Inspiratory centre, Expiratory centre In Medulla Oblongata, Stretch receptors in lungs signals Expiratory centre, Expiratory centre Inhibits Inspiratory centre, Blood pH decreases triggers Chemoreceptors in aorta and carotid arteries, Internal Intercostal muscles contract Expiration, Inspiratory centre signals Diaphragm