Warning:
JavaScript is turned OFF. None of the links on this page will work until it is reactivated.
If you need help turning JavaScript On, click here.
The Concept Map you are trying to access has information related to:
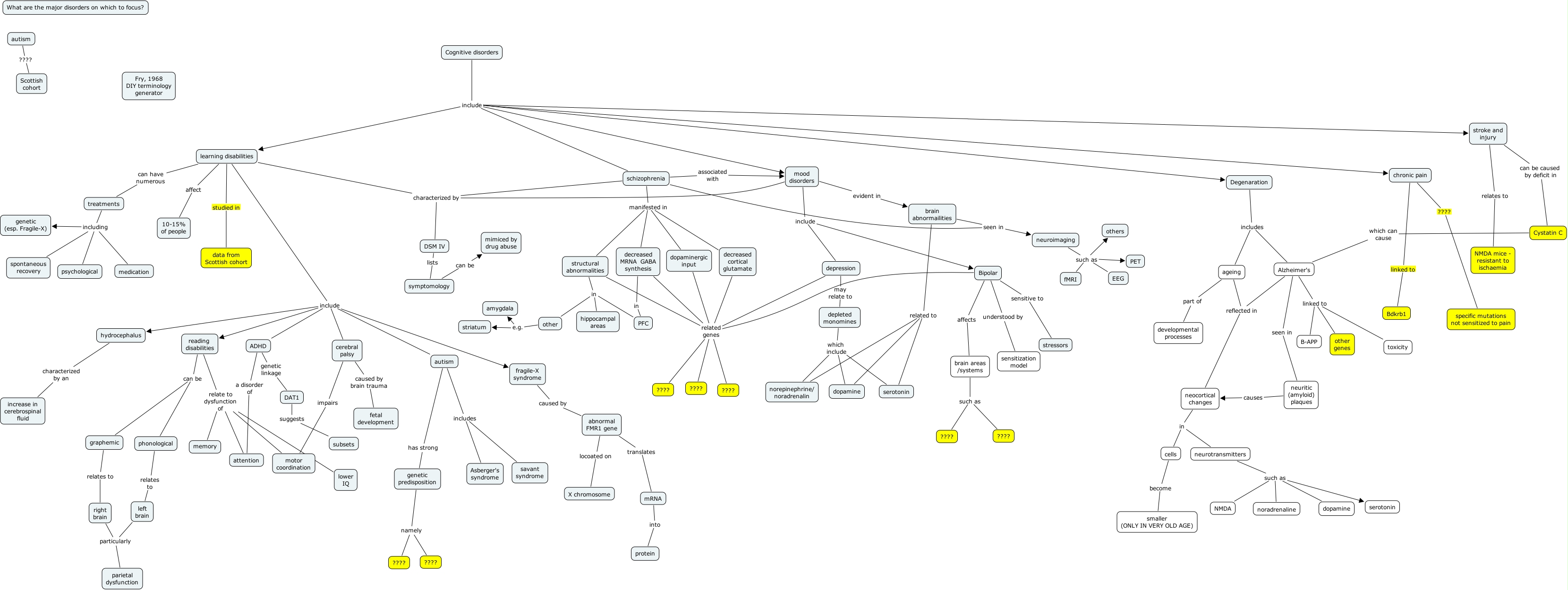
brain abnormailities related to dopamine,other e.g. amygdala,neuroimaging such as others,ADHD genetic linkage DAT1,neurotransmitters such as serotonin,Bipolar sensitive to stressors,treatments including spontaneous recovery,structural abnormalities related genes ????,mood disorders include Bipolar,neuroimaging such as PET,Bipolar related genes ????,Cognitive disorders include stroke and injury,learning disabilities include cerebral palsy,Bipolar related genes ????,hydrocephalus characterized by an increase in cerebrospinal fluid,neuroimaging such as EEG,learning disabilities can have numerous treatments,decreased MRNA GABA synthesis related genes ????,schizophrenia manifested in decreased cortical glutamate,Cognitive disorders include Degenaration,stroke and injury relates to NMDA mice - resistant to ischaemia,treatments including psychological,genetic predisposition namely ????,mRNA into protein,mood disorders evident in brain abnormailities,phonological relates to left brain,decreased MRNA GABA synthesis related genes ????,mood disorders include depression,Degenaration includes Alzheimer's,dopaminergic input related genes ????,Cognitive disorders include mood disorders,Bipolar affects brain areas /systems,graphemic relates to right brain,schizophrenia manifested in dopaminergic input,reading disabilities relate to dysfunction of motor coordination,neuritic (amyloid) plaques causes neocortical changes,autism includes savant syndrome,abnormal FMR1 gene locoated on X chromosome,Degenaration includes ageing,dopaminergic input related genes ????,decreased MRNA GABA synthesis in PFC,brain abnormailities related to norepinephrine/ noradrenalin,structural abnormalities in hippocampal areas,DAT1 suggests subsets,brain areas /systems such as ????,neurotransmitters such as dopamine,genetic predisposition namely ????,neurotransmitters such as noradrenaline,Cognitive disorders include learning disabilities,cerebral palsy impairs motor coordination,decreased cortical glutamate related genes ????,decreased cortical glutamate related genes ????,schizophrenia associated with mood disorders,cells become smaller (ONLY IN VERY OLD AGE),neurotransmitters such as NMDA,chronic pain ???? specific mutations not sensitized to pain,learning disabilities include fragile-X syndrome,schizophrenia manifested in structural abnormalities,Cystatin C which can cause Alzheimer's,reading disabilities can be phonological,chronic pain linked to Bdkrb1,Bipolar related genes ????,structural abnormalities related genes ????,schizophrenia manifested in decreased MRNA GABA synthesis,stroke and injury can be caused by deficit in Cystatin C,Alzheimer's reflected in neocortical changes,Cognitive disorders include chronic pain,mood disorders characterized by DSM IV,learning disabilities studied in data from Scottish cohort,depleted monomines which include dopamine,depression related genes ????,autism has strong genetic predisposition,DSM IV lists symptomology,learning disabilities characterized by DSM IV,reading disabilities relate to dysfunction of lower IQ,dopaminergic input related genes ????,Alzheimer's linked to other genes,decreased MRNA GABA synthesis related genes ????,learning disabilities affect 10-15% of people,Alzheimer's linked to toxicity,neuroimaging such as fMRI,treatments including medication,Alzheimer's seen in neuritic (amyloid) plaques,Cognitive disorders include schizophrenia,treatments including genetic (esp. Fragile-X),other e.g. striatum,abnormal FMR1 gene translates mRNA,depression related genes ????,learning disabilities include autism,right brain particularly parietal dysfunction,decreased cortical glutamate related genes ????,autism ???? Scottish cohort,left brain particularly parietal dysfunction,brain abnormailities related to serotonin,schizophrenia characterized by DSM IV,neocortical changes in neurotransmitters,autism includes Asberger's syndrome,depression related genes ????,structural abnormalities in other,brain areas /systems such as ????,learning disabilities include reading disabilities,depleted monomines which include norepinephrine/ noradrenalin,learning disabilities include ADHD,reading disabilities relate to dysfunction of attention,ADHD a disorder of attention,cerebral palsy caused by brain trauma fetal development,fragile-X syndrome caused by abnormal FMR1 gene,depression may relate to depleted monomines,depleted monomines which include serotonin,Bipolar understood by sensitization model,Alzheimer's linked to B-APP,symptomology can be mimiced by drug abuse,brain abnormailities seen in neuroimaging,schizophrenia seen in neuroimaging,structural abnormalities in PFC,ageing part of developmental processes,structural abnormalities related genes ????,reading disabilities can be graphemic,learning disabilities include hydrocephalus,ageing reflected in neocortical changes,neocortical changes in cells,reading disabilities relate to dysfunction of memory