Warning:
JavaScript is turned OFF. None of the links on this page will work until it is reactivated.
If you need help turning JavaScript On, click here.
The Concept Map you are trying to access has information related to:
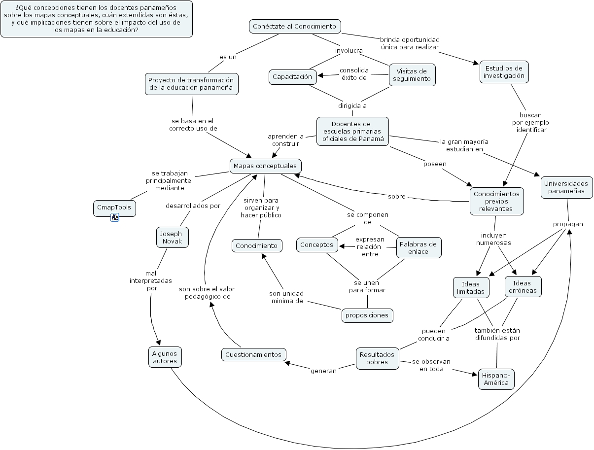
Estudios de investigaci�n buscan por ejemplo identificar Conocimientos previos relevantes, Conocimientos previos relevantes incluyen numerosas Ideas limitadas, Conocimientos previos relevantes incluyen numerosas Ideas err�neas, Ideas err�neas tambi�n est�n difundidas por Hispano- Am�rica, Joseph Novak mal interpretadas por Algunos autores, Docentes de escuelas primarias oficiales de Panam� la gran mayor�a estudian en Universidades paname�as, Capacitaci�n dirigida a Docentes de escuelas primarias oficiales de Panam�, Proyecto de transformaci�n de la educaci�n paname�a se basa en el correcto uso de Mapas conceptuales, Visitas de seguimiento consolida �xito de Capacitaci�n, Ideas err�neas pueden conducir a Resultados pobres, Ideas limitadas tambi�n est�n difundidas por Hispano- Am�rica, Palabras de enlace se unen para formar proposiciones, Cuestionamientos son sobre el valor pedag�gico de Mapas conceptuales, Visitas de seguimiento dirigida a Docentes de escuelas primarias oficiales de Panam�, Resultados pobres se observan en toda Hispano- Am�rica, Palabras de enlace expresan relaci�n entre Conceptos, proposiciones son unidad minima de Conocimiento, Mapas conceptuales sirven para organizar y hacer p�blico Conocimiento, Universidades paname�as propagan Ideas err�neas, Universidades paname�as propagan Ideas limitadas, Con�ctate al Conocimiento es un Proyecto de transformaci�n de la educaci�n paname�a, Docentes de escuelas primarias oficiales de Panam� poseen Conocimientos previos relevantes, Conocimientos previos relevantes sobre Mapas conceptuales, Resultados pobres generan Cuestionamientos, Con�ctate al Conocimiento involucra Visitas de seguimiento, Con�ctate al Conocimiento involucra Capacitaci�n, Docentes de escuelas primarias oficiales de Panam� aprenden a construir Mapas conceptuales, Mapas conceptuales se componen de Conceptos, Mapas conceptuales se componen de Palabras de enlace, Conceptos se unen para formar proposiciones, Con�ctate al Conocimiento brinda oportunidad �nica para realizar Estudios de investigaci�n, Algunos autores propagan Ideas err�neas, Algunos autores propagan Ideas limitadas, Ideas limitadas pueden conducir a Resultados pobres, Mapas conceptuales desarrollados por Joseph Novak, Mapas conceptuales se trabajan principalmente mediante CmapTools