Warning:
JavaScript is turned OFF. None of the links on this page will work until it is reactivated.
If you need help turning JavaScript On, click here.
The Concept Map you are trying to access has information related to:
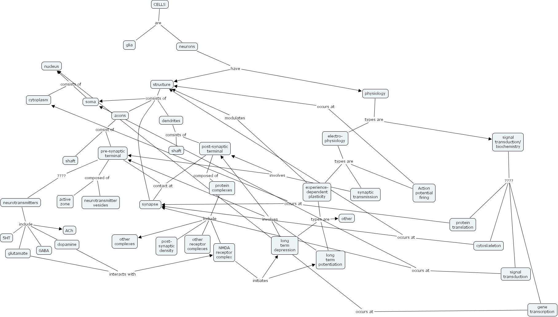
neurons have structure, neurons have physiology, axons consist of pre-synaptic terminal, axons consist of shaft, Action potential firing occurs at structure, long term depression involves post-synaptic terminal, long term depression involves pre-synaptic terminal, cytoskeleton occurs at structure, cytoskeleton occurs at synapse, protein complexes include other receptor complexes, protein complexes include other complexes, protein complexes include NMDA receptor complex, protein complexes include post- synaptic density, synaptic transmission involves pre-synaptic terminal, synaptic transmission involves post-synaptic terminal, soma consists of cytoplasm, soma consists of nucleus, pre-synaptic terminal contact at synapse, pre-synaptic terminal composed of neurotransmitter vesicles, pre-synaptic terminal composed of active zone, structure consists of dendrites, structure consists of axons, structure consists of synapse, structure consists of soma, protein translation occurs at cytoplasm, protein translation occurs at synapse, signal transduction/ biochemistry ???? cytoskeleton, signal transduction/ biochemistry ???? protein translation, signal transduction/ biochemistry ???? gene transcription, signal transduction/ biochemistry ???? signal transduction, glutamate interacts with NMDA receptor complex, post-synaptic terminal contact at synapse, dendrites consists of post-synaptic terminal, dendrites consists of shaft, physiology types are signal transduction/ biochemistry, physiology types are electro- physiology, pre-synaptic terminal ???? neurotransmitters, CELLS are neurons, CELLS are glia, experience- dependent plasticity modulates structure, dopamine interacts with NMDA receptor complex, neurotransmitters include dopamine, neurotransmitters include glutamate, neurotransmitters include ACh, neurotransmitters include 5HT, neurotransmitters include GABA, electro- physiology types are synaptic transmission, electro- physiology types are Action potential firing, electro- physiology types are experience- dependent plasticity, signal transduction occurs at synapse, signal transduction occurs at soma, post-synaptic terminal composed of protein complexes, long term potentiation involves post-synaptic terminal, long term potentiation involves pre-synaptic terminal, gene transcription occurs at nucleus, NMDA receptor complex initiates long term depression, NMDA receptor complex initiates long term potentiation, experience- dependent plasticity types are long term depression, experience- dependent plasticity types are other, experience- dependent plasticity types are long term potentiation