Warning:
JavaScript is turned OFF. None of the links on this page will work until it is reactivated.
If you need help turning JavaScript On, click here.
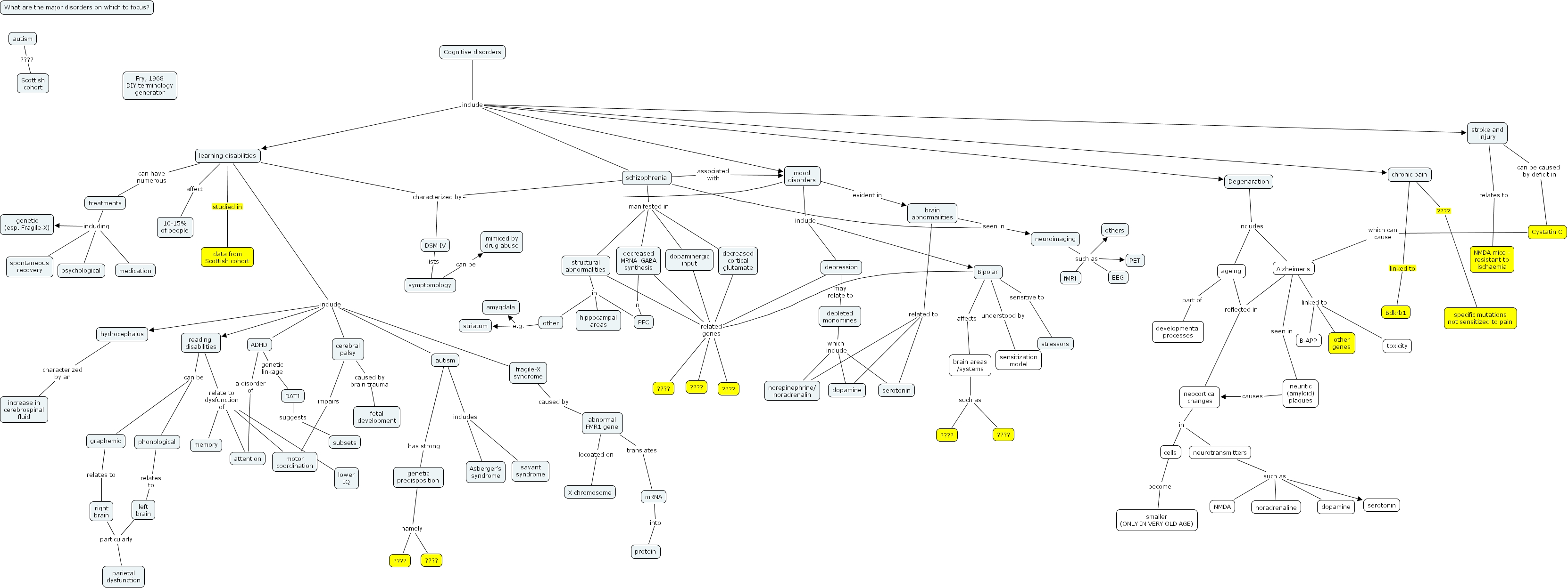
The Concept Map you are trying to access has information related to:
autism includes Asberger's syndrome, autism includes savant syndrome, depression may relate to depleted monomines, stroke and injury relates to NMDA mice - resistant to ischaemia, Alzheimer's linked to other genes, Alzheimer's linked to toxicity, Alzheimer's linked to B-APP, ageing part of developmental processes, neuritic (amyloid) plaques causes neocortical changes, reading disabilities relate to dysfunction of motor coordination, reading disabilities relate to dysfunction of memory, reading disabilities relate to dysfunction of lower IQ, reading disabilities relate to dysfunction of attention, decreased MRNA GABA synthesis related genes ????, decreased MRNA GABA synthesis related genes ????, decreased MRNA GABA synthesis related genes ????, ADHD genetic linkage DAT1, abnormal FMR1 gene translates mRNA, learning disabilities affect 10-15% of people, right brain particularly parietal dysfunction, cerebral palsy caused by brain trauma fetal development, Cystatin C which can cause Alzheimer's, Bipolar related genes ????, Bipolar related genes ????, Bipolar related genes ????, learning disabilities characterized by DSM IV, decreased cortical glutamate related genes ????, decreased cortical glutamate related genes ????, decreased cortical glutamate related genes ????, fragile-X syndrome caused by abnormal FMR1 gene, reading disabilities can be phonological, reading disabilities can be graphemic, mood disorders characterized by DSM IV, neurotransmitters such as noradrenaline, neurotransmitters such as serotonin, neurotransmitters such as dopamine, neurotransmitters such as NMDA, ageing reflected in neocortical changes, DAT1 suggests subsets, Bipolar understood by sensitization model, depression related genes ????, depression related genes ????, depression related genes ????, schizophrenia seen in neuroimaging, schizophrenia characterized by DSM IV, brain abnormailities related to serotonin, brain abnormailities related to dopamine, brain abnormailities related to norepinephrine/ noradrenalin, mRNA into protein, depleted monomines which include dopamine, depleted monomines which include norepinephrine/ noradrenalin, depleted monomines which include serotonin, hydrocephalus characterized by an increase in cerebrospinal fluid, Degenaration includes Alzheimer's, Degenaration includes ageing, cells become smaller (ONLY IN VERY OLD AGE), schizophrenia associated with mood disorders, chronic pain ???? specific mutations not sensitized to pain, structural abnormalities related genes ????, structural abnormalities related genes ????, structural abnormalities related genes ????, chronic pain linked to Bdkrb1, Alzheimer's reflected in neocortical changes, neocortical changes in cells, neocortical changes in neurotransmitters, other e.g. amygdala, other e.g. striatum, Bipolar affects brain areas /systems, schizophrenia manifested in decreased cortical glutamate, schizophrenia manifested in structural abnormalities, schizophrenia manifested in decreased MRNA GABA synthesis, schizophrenia manifested in dopaminergic input, Alzheimer's seen in neuritic (amyloid) plaques, graphemic relates to right brain, abnormal FMR1 gene locoated on X chromosome, phonological relates to left brain, genetic predisposition namely ????, genetic predisposition namely ????, neuroimaging such as fMRI, neuroimaging such as EEG, neuroimaging such as PET, neuroimaging such as others, decreased MRNA GABA synthesis in PFC, DSM IV lists symptomology, learning disabilities can have numerous treatments, Bipolar sensitive to stressors, learning disabilities include ADHD, learning disabilities include autism, learning disabilities include fragile-X syndrome, learning disabilities include hydrocephalus, learning disabilities include reading disabilities, learning disabilities include cerebral palsy, autism has strong genetic predisposition, mood disorders include depression, mood disorders include Bipolar, stroke and injury can be caused by deficit in Cystatin C, left brain particularly parietal dysfunction, learning disabilities studied in data from Scottish cohort, symptomology can be mimiced by drug abuse, brain areas /systems such as ????, brain areas /systems such as ????, autism ???? Scottish cohort, structural abnormalities in other, structural abnormalities in hippocampal areas, structural abnormalities in PFC, brain abnormailities seen in neuroimaging, ADHD a disorder of attention, Cognitive disorders include mood disorders, Cognitive disorders include chronic pain, Cognitive disorders include learning disabilities, Cognitive disorders include Degenaration, Cognitive disorders include stroke and injury, Cognitive disorders include schizophrenia, treatments including medication, treatments including psychological, treatments including genetic (esp. Fragile-X), treatments including spontaneous recovery, dopaminergic input related genes ????, dopaminergic input related genes ????, dopaminergic input related genes ????, mood disorders evident in brain abnormailities, cerebral palsy impairs motor coordination