Warning:
JavaScript is turned OFF. None of the links on this page will work until it is reactivated.
If you need help turning JavaScript On, click here.
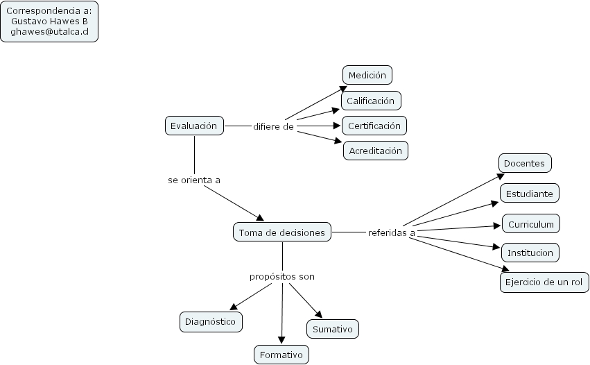
The Concept Map you are trying to access has information related to:
Evaluaci�n difiere de Acreditaci�n, Evaluaci�n difiere de Medici�n, Evaluaci�n difiere de Calificaci�n, Evaluaci�n difiere de Certificaci�n, Evaluaci�n se orienta a Toma de decisiones, Toma de decisiones prop�sitos son Diagn�stico, Toma de decisiones prop�sitos son Formativo, Toma de decisiones prop�sitos son Sumativo, Toma de decisiones referidas a Institucion, Toma de decisiones referidas a Docentes, Toma de decisiones referidas a Curriculum, Toma de decisiones referidas a Estudiante, Toma de decisiones referidas a Ejercicio de un rol