Warning:
JavaScript is turned OFF. None of the links on this page will work until it is reactivated.
If you need help turning JavaScript On, click here.
The Concept Map you are trying to access has information related to:
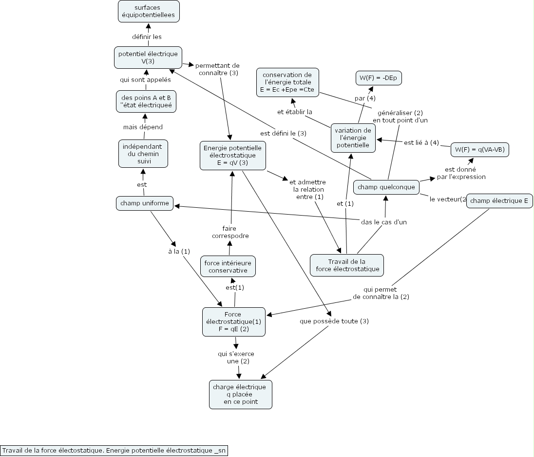
variation de l'�nergie potentielle par (4) W(F) = -DEp, Force �lectrostatique(1) F = qE (2) qui s'exerce une (2) charge �lectrique q plac�e en ce point, W(F) = q(VA-VB) est li� � (4) variation de l'�nergie potentielle, potentiel �lectrique V(3) permettant de conna�tre (3) Energie potentielle �lectrostatique E = qV (3), Travail de la force �lectrostatique das le cas d'un champ quelconque, Travail de la force �lectrostatique das le cas d'un champ uniforme, Energie potentielle �lectrostatique E = qV (3) et admettre la relation entre (1) Travail de la force �lectrostatique, Travail de la force �lectrostatique et (1) variation de l'�nergie potentielle, Force �lectrostatique(1) F = qE (2) est(1) force int�rieure conservative, champ uniforme est ind�pendant du chemin suivi, champ quelconque est d�fini le (3) potentiel �lectrique V(3), variation de l'�nergie potentielle et �tablir la conservation de l'�nergie totale E = Ec +Epe =Cte, champ uniforme � la (1) Force �lectrostatique(1) F = qE (2), conservation de l'�nergie totale E = Ec +Epe =Cte g�n�raliser (2) en tout point d'un champ quelconque, des poins A et B "�tat �lectrique� qui sont appel�s potentiel �lectrique V(3), champ quelconque est donn� par l'expression W(F) = q(VA-VB), champ �lectrique E qui permet de conna�tre la (2) Force �lectrostatique(1) F = qE (2), potentiel �lectrique V(3) d�finir les surfaces �quipotentiellees, Energie potentielle �lectrostatique E = qV (3) que poss�de toute (3) charge �lectrique q plac�e en ce point, ind�pendant du chemin suivi mais d�pend des poins A et B "�tat �lectrique�, force int�rieure conservative faire correspodre Energie potentielle �lectrostatique E = qV (3), champ quelconque le vecteur(2) champ �lectrique E