Warning:
JavaScript is turned OFF. None of the links on this page will work until it is reactivated.
If you need help turning JavaScript On, click here.
The Concept Map you are trying to access has information related to:
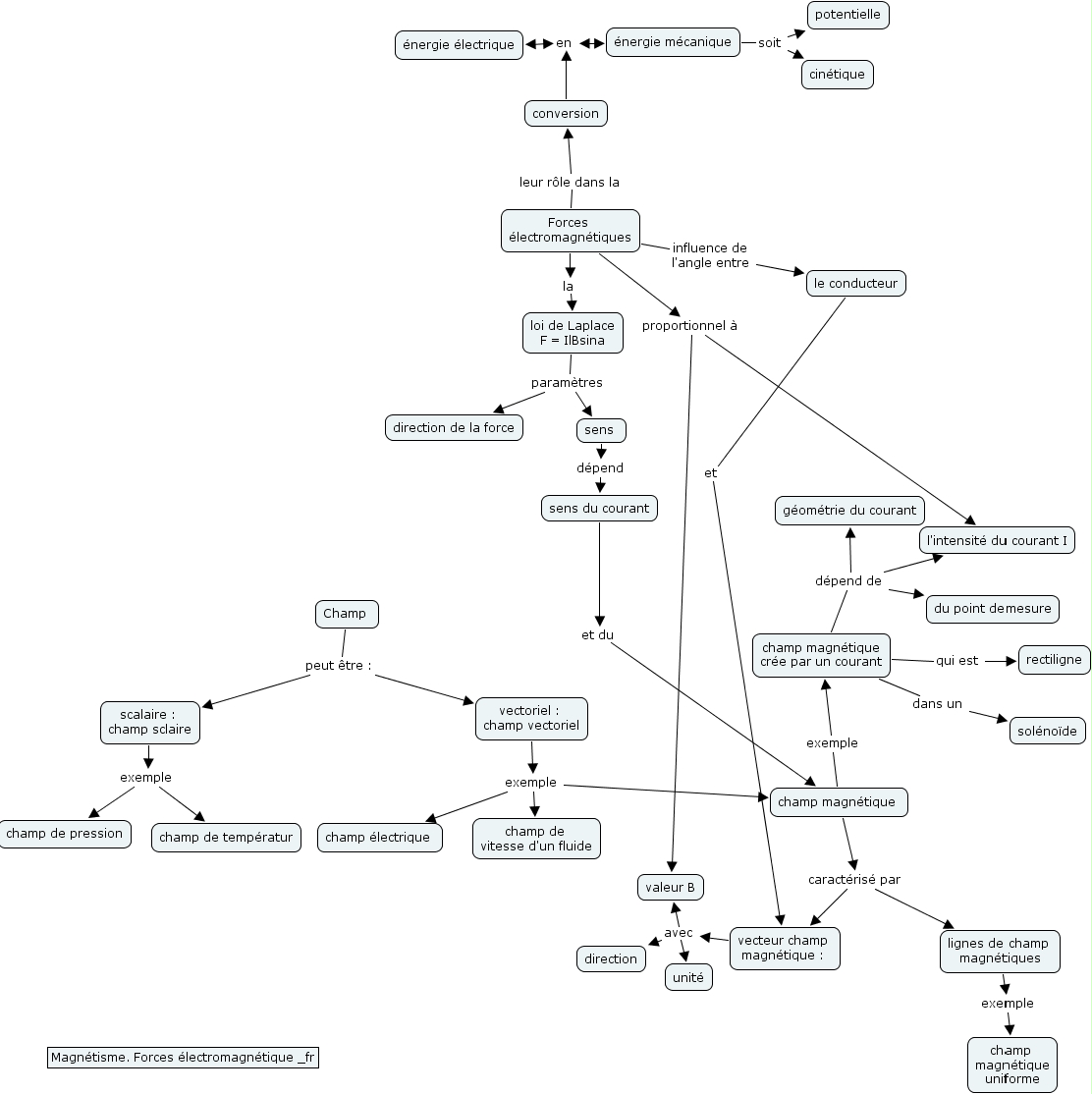
sens du courant et du champ magn�tique , scalaire : champ sclaire exemple champ de temp�ratur, scalaire : champ sclaire exemple champ de pression, champ magn�tique exemple champ magn�tique cr�e par un courant, le conducteur et vecteur champ magn�tique : , conversion en �nergie m�canique, �nergie m�canique soit potentielle, �nergie m�canique soit cin�tique, sens d�pend sens du courant, Champ peut �tre : scalaire : champ sclaire, Champ peut �tre : vectoriel : champ vectoriel, champ magn�tique cr�e par un courant dans un sol�no�de, lignes de champ magn�tiques exemple champ magn�tique uniforme, vecteur champ magn�tique : avec direction, vecteur champ magn�tique : avec unit�, vecteur champ magn�tique : avec valeur B, champ magn�tique cr�e par un courant d�pend de du point demesure, champ magn�tique cr�e par un courant d�pend de g�om�trie du courant, champ magn�tique cr�e par un courant d�pend de l'intensit� du courant I, Forces �lectromagn�tiques la loi de Laplace F = IlBsina, loi de Laplace F = IlBsina param�tres sens , loi de Laplace F = IlBsina param�tres direction de la force, Forces �lectromagn�tiques proportionnel � valeur B, Forces �lectromagn�tiques proportionnel � l'intensit� du courant I, vectoriel : champ vectoriel exemple champ magn�tique , vectoriel : champ vectoriel exemple champ �lectrique , vectoriel : champ vectoriel exemple champ de vitesse d'un fluide, champ magn�tique caract�ris� par vecteur champ magn�tique : , champ magn�tique caract�ris� par lignes de champ magn�tiques, champ magn�tique cr�e par un courant qui est rectiligne, �nergie �lectrique en �nergie m�canique, Forces �lectromagn�tiques influence de l'angle entre le conducteur, Forces �lectromagn�tiques leur r�le dans la conversion