Warning:
JavaScript is turned OFF. None of the links on this page will work until it is reactivated.
If you need help turning JavaScript On, click here.
The Concept Map you are trying to access has information related to:
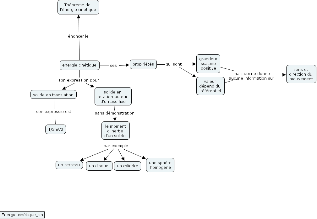
propiri�t�s qui sont grandeur scalaire positive, propiri�t�s qui sont valeur d�pend du r�f�rentiel, valeur d�pend du r�f�rentiel mais qui ne donne aucune information sur sens et direction du mouvement, energie cin�tique ses propiri�t�s, energie cin�tique �noncer le Th�or�me de l'�nergie cin�tique, solide en translation son expressio est 1/2mV2, le moment d'inertie d'un solide par exemple un cylindre, le moment d'inertie d'un solide par exemple un cerceau, le moment d'inertie d'un solide par exemple une sph�re homog�ne, le moment d'inertie d'un solide par exemple un disque, energie cin�tique son expression pour solide en translation, energie cin�tique son expression pour solide en rotation autour d'un axe fixe, solide en rotation autour d'un axe fixe sans d�monstration le moment d'inertie d'un solide, grandeur scalaire positive mais qui ne donne aucune information sur sens et direction du mouvement