Warning:
JavaScript is turned OFF. None of the links on this page will work until it is reactivated.
If you need help turning JavaScript On, click here.
The Concept Map you are trying to access has information related to:
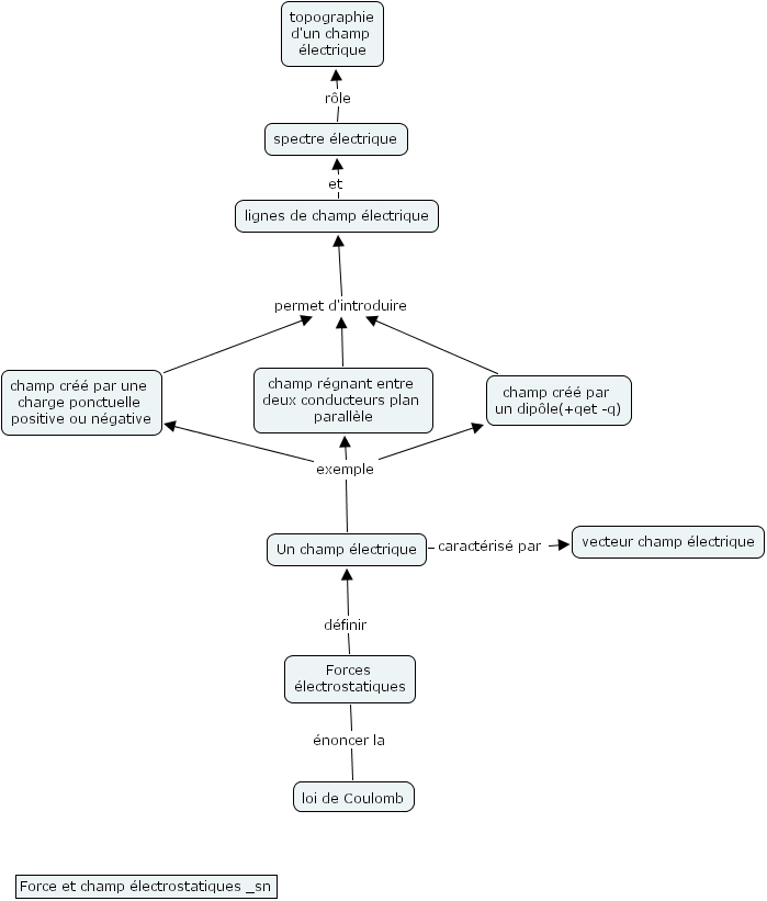
Un champ �lectrique exemple champ cr�� par un dip�le(+qet -q), Un champ �lectrique exemple champ r�gnant entre deux conducteurs plan parall�le, Un champ �lectrique exemple champ cr�� par une charge ponctuelle positive ou n�gative, champ cr�� par un dip�le(+qet -q) permet d'introduire lignes de champ �lectrique, Forces �lectrostatiques �noncer la loi de Coulomb, Un champ �lectrique caract�ris� par vecteur champ �lectrique, lignes de champ �lectrique et spectre �lectrique, champ cr�� par une charge ponctuelle positive ou n�gative permet d'introduire lignes de champ �lectrique, champ r�gnant entre deux conducteurs plan parall�le permet d'introduire lignes de champ �lectrique, spectre �lectrique r�le topographie d'un champ �lectrique, Forces �lectrostatiques d�finir Un champ �lectrique