Warning:
JavaScript is turned OFF. None of the links on this page will work until it is reactivated.
If you need help turning JavaScript On, click here.
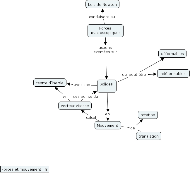
The Concept Map you are trying to access has information related to:
vecteur vitesse du centre d'inertie, Mouvement de translation, Mouvement de rotation, Forces macroscopiques conduisent au Lois de Newton, Solides qui peut �tre d�formables, Solides qui peut �tre ind�formables, vecteur vitesse des points du Solides, Forces macroscopiques actions exerc�es sur Solides, Solides avec son centre d'inertie, Solides en Mouvement, Mouvement calcul vecteur vitesse