Warning:
JavaScript is turned OFF. None of the links on this page will work until it is reactivated.
If you need help turning JavaScript On, click here.
The Concept Map you are trying to access has information related to:
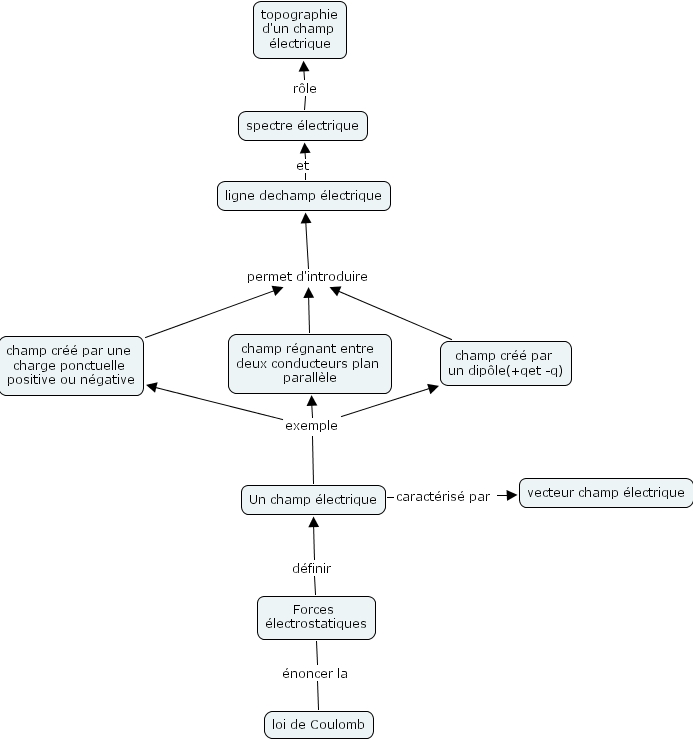
Forces �lectrostatiques �noncer la loi de Coulomb, spectre �lectrique r�le topographie d'un champ �lectrique, champ cr�� par une charge ponctuelle positive ou n�gative permet d'introduire ligne dechamp �lectrique, ligne dechamp �lectrique et spectre �lectrique, Forces �lectrostatiques d�finir Un champ �lectrique, champ cr�� par un dip�le(+qet -q) permet d'introduire ligne dechamp �lectrique, Un champ �lectrique exemple champ r�gnant entre deux conducteurs plan parall�le, Un champ �lectrique exemple champ cr�� par un dip�le(+qet -q), Un champ �lectrique exemple champ cr�� par une charge ponctuelle positive ou n�gative, champ r�gnant entre deux conducteurs plan parall�le permet d'introduire ligne dechamp �lectrique, Un champ �lectrique caract�ris� par vecteur champ �lectrique