Warning:
JavaScript is turned OFF. None of the links on this page will work until it is reactivated.
If you need help turning JavaScript On, click here.
The Concept Map you are trying to access has information related to:
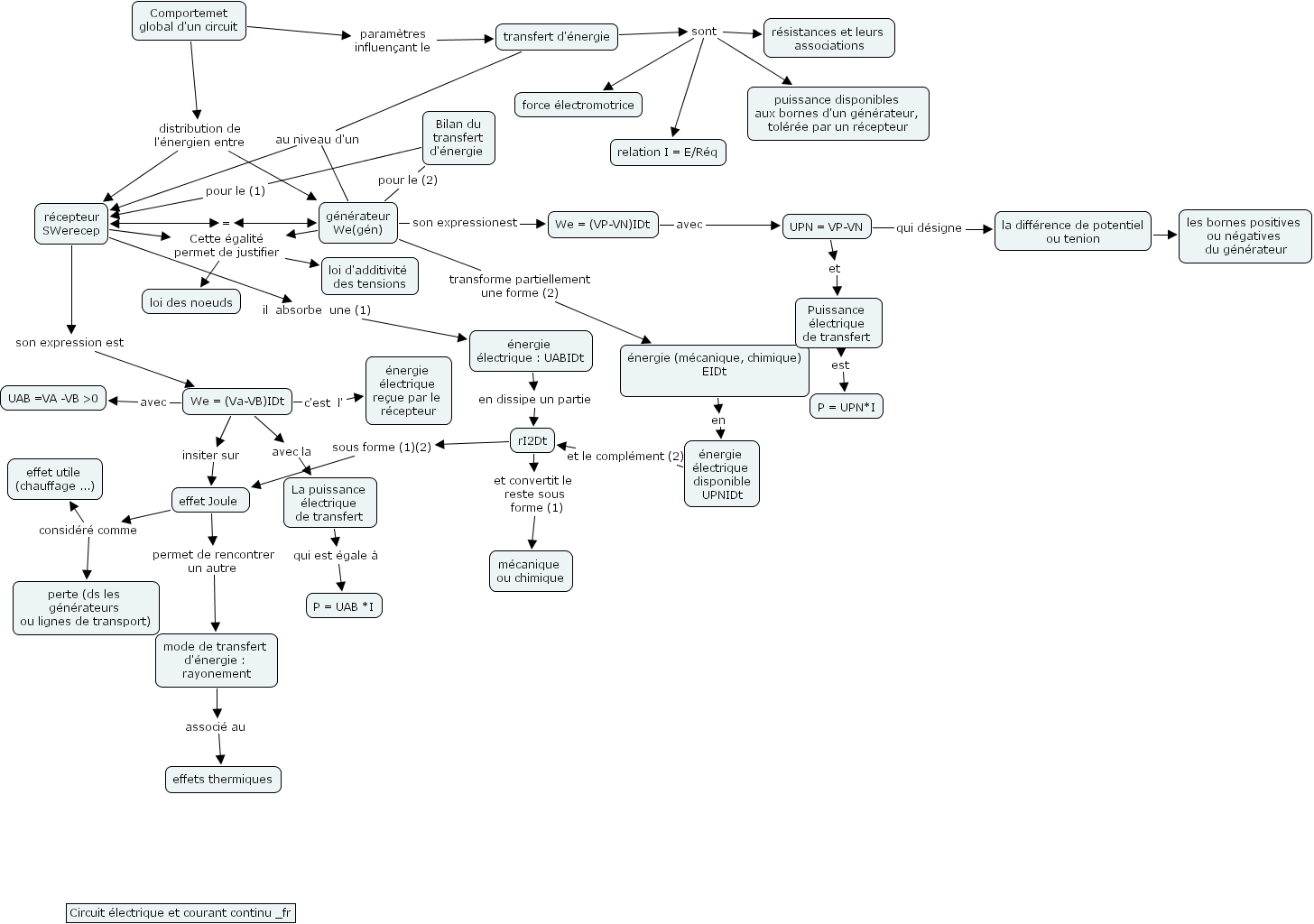
rI2Dt et convertit le reste sous forme (1) m�canique ou chimique, r�cepteur SWerecep Cette �galit� permet de justifier loi des noeuds, r�cepteur SWerecep Cette �galit� permet de justifier loi d'additivit� des tensions, la diff�rence de potentiel ou tenion entre les les bornes positives ou n�gatives du g�n�rateur, UPN = VP-VN qui d�signe la diff�rence de potentiel ou tenion, Puissance �lectrique de transfert est P = UPN*I, �nergie �lectrique disponible UPNIDt et le compl�ment (2) rI2Dt, mode de transfert d'�nergie : rayonement associ� au effets thermiques, We = (Va-VB)IDt c'est l' �nergie �lectrique re�ue par le r�cepteur, We = (Va-VB)IDt avec la La puissance �lectrique de transfert, r�cepteur SWerecep il absorbe une (1) �nergie �lectrique : UABIDt, transfert d'�nergie au niveau d'un g�n�rateur We(g�n), transfert d'�nergie au niveau d'un r�cepteur SWerecep, Comportemet global d'un circuit param�tres influen�ant le transfert d'�nergie, Bilan du transfert d'�nergie pour le (1) r�cepteur SWerecep, �nergie �lectrique : UABIDt en dissipe un partie rI2Dt, rI2Dt sous forme (1)(2) effet Joule, g�n�rateur We(g�n) transforme partiellement une forme (2) �nergie (m�canique, chimique) EIDt, We = (VP-VN)IDt avec UPN = VP-VN, g�n�rateur We(g�n) = r�cepteur SWerecep, Bilan du transfert d'�nergie pour le (2) g�n�rateur We(g�n), We = (Va-VB)IDt avec UAB =VA -VB >0, effet Joule permet de rencontrer un autre mode de transfert d'�nergie : rayonement, Comportemet global d'un circuit distribution de l'�nergien entre g�n�rateur We(g�n), Comportemet global d'un circuit distribution de l'�nergien entre r�cepteur SWerecep, r�cepteur SWerecep son expression est We = (Va-VB)IDt, We = (Va-VB)IDt insiter sur effet Joule, g�n�rateur We(g�n) son expressionest We = (VP-VN)IDt, UPN = VP-VN et Puissance �lectrique de transfert, g�n�rateur We(g�n) Cette �galit� permet de justifier loi des noeuds, g�n�rateur We(g�n) Cette �galit� permet de justifier loi d'additivit� des tensions, effet Joule consid�r� comme perte (ds les g�n�rateurs ou lignes de transport), effet Joule consid�r� comme effet utile (chauffage ...), transfert d'�nergie sont puissance disponibles aux bornes d'un g�n�rateur, tol�r�e par un r�cepteur, transfert d'�nergie sont force �lectromotrice, transfert d'�nergie sont relation I = E/R�q, transfert d'�nergie sont r�sistances et leurs associations, La puissance �lectrique de transfert qui est �gale � P = UAB *I, �nergie (m�canique, chimique) EIDt en �nergie �lectrique disponible UPNIDt