Warning:
JavaScript is turned OFF. None of the links on this page will work until it is reactivated.
If you need help turning JavaScript On, click here.
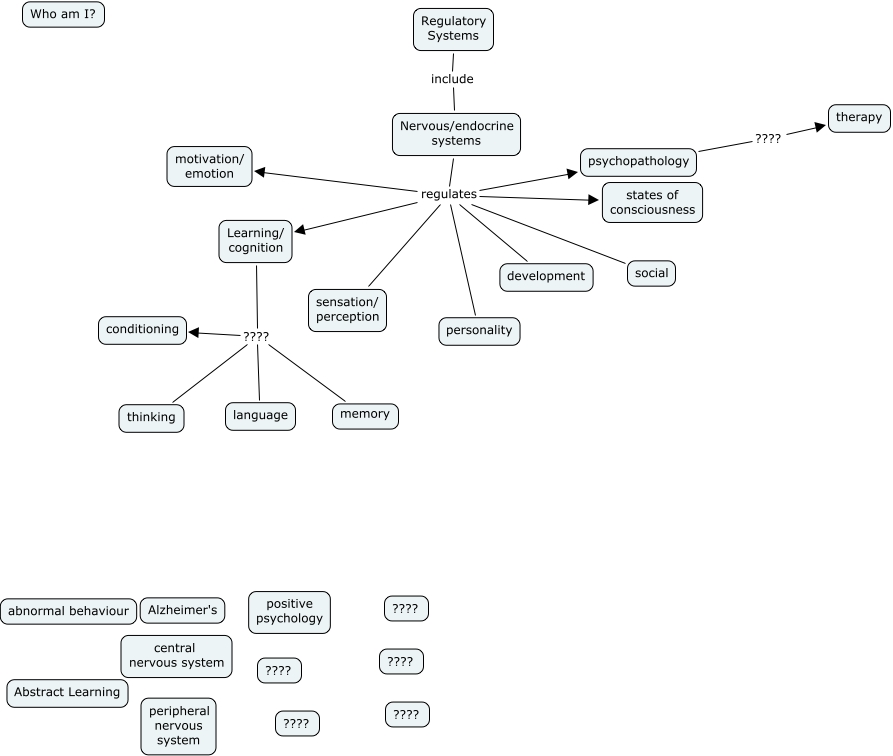
The Concept Map you are trying to access has information related to:
Psychology, Learning/ cognition ???? language, Learning/ cognition ???? memory, Learning/ cognition ???? conditioning, Learning/ cognition ???? thinking, Nervous/endocrine systems regulates sensation/ perception, Nervous/endocrine systems regulates social, Nervous/endocrine systems regulates development, Nervous/endocrine systems regulates psychopathology, Nervous/endocrine systems regulates motivation/ emotion, psychopathology ???? therapy