Warning:
JavaScript is turned OFF. None of the links on this page will work until it is reactivated.
If you need help turning JavaScript On, click here.
The Concept Map you are trying to access has information related to:
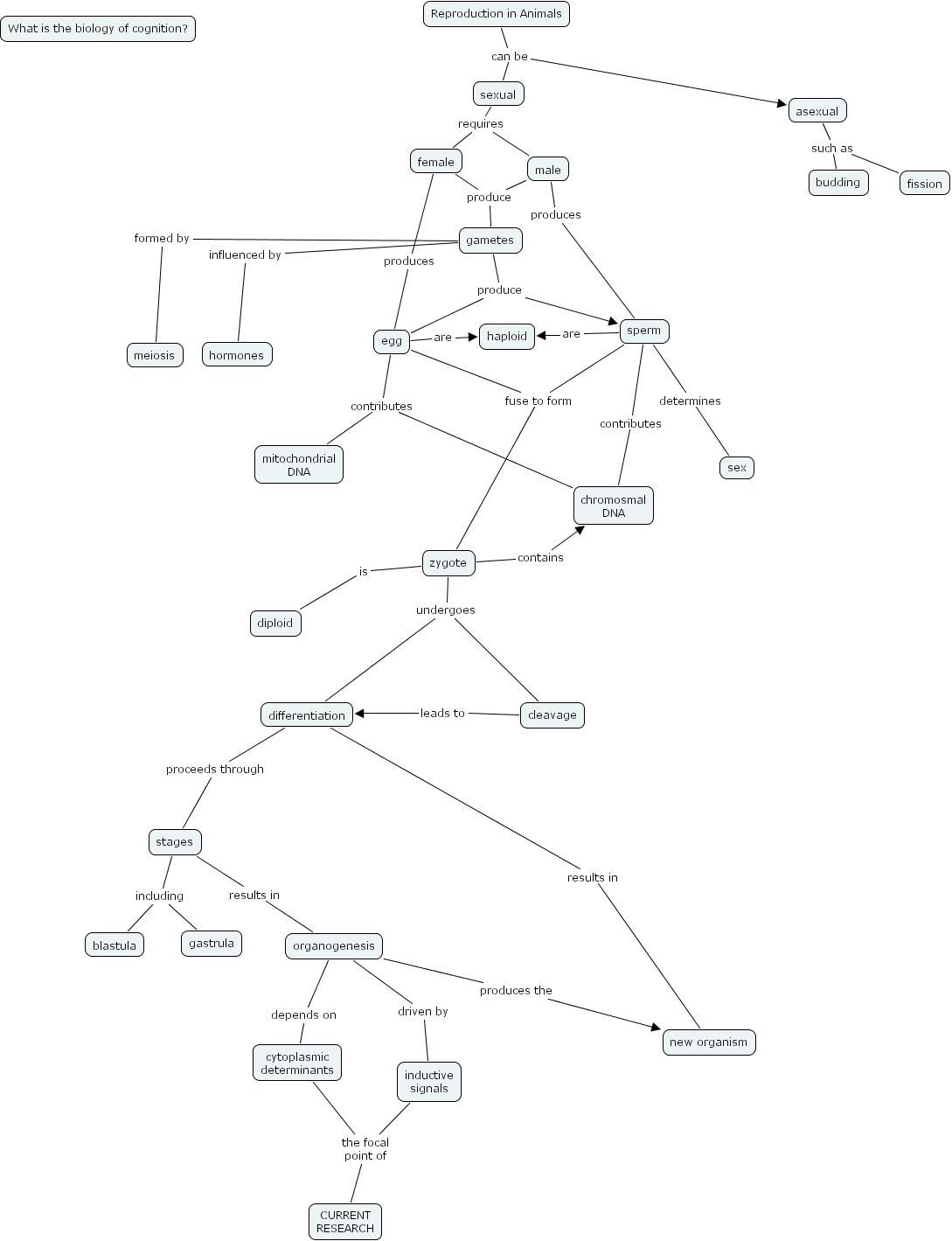
female produces egg, gametes influenced by hormones, sperm are haploid, organogenesis driven by inductive signals, male produces sperm, stages including gastrula, stages including blastula, organogenesis depends on cytoplasmic determinants, zygote is diploid, gametes produce sperm, gametes produce egg, cleavage leads to differentiation, sexual requires male, sexual requires female, organogenesis produces the new organism, Reproduction in Animals can be asexual, Reproduction in Animals can be sexual, stages results in organogenesis, cytoplasmic determinants the focal point of CURRENT RESEARCH, asexual such as budding, asexual such as fission, female produce gametes, male produce gametes, inductive signals the focal point of CURRENT RESEARCH, egg contributes chromosmal DNA, egg contributes mitochondrial DNA, egg are haploid, sperm determines sex, gametes formed by meiosis, zygote contains chromosmal DNA, differentiation results in new organism, sperm contributes chromosmal DNA, differentiation proceeds through stages, zygote undergoes cleavage, zygote undergoes differentiation, sperm fuse to form zygote, egg fuse to form zygote