Warning:
JavaScript is turned OFF. None of the links on this page will work until it is reactivated.
If you need help turning JavaScript On, click here.
The Concept Map you are trying to access has information related to:
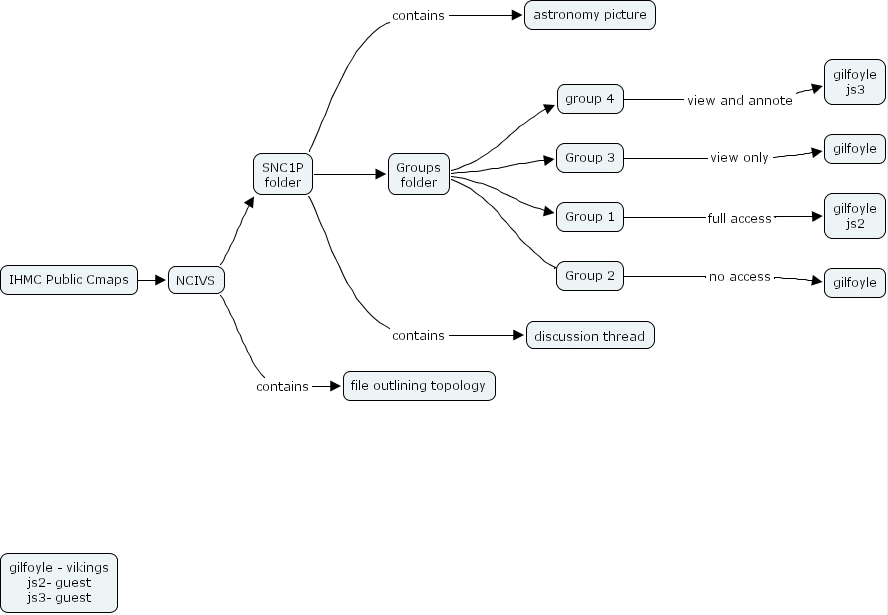
Group 1 full access gilfoyle js2, SNC1P folder contains astronomy picture, SNC1P folder contains discussion thread, NCIVS contains file outlining topology, Groups folder group 4 view and annote, Groups folder Group 1 full access, Group 2 no access gilfoyle, Groups folder Group 2 no access, IHMC Public Cmaps NCIVS contains, IHMC Public Cmaps NCIVS SNC1P folder, group 4 view and annote gilfoyle js3, SNC1P folder Groups folder group 4, SNC1P folder Groups folder Group 1, SNC1P folder Groups folder Group 2, SNC1P folder Groups folder Group 3, Group 3 view only gilfoyle, NCIVS SNC1P folder contains, NCIVS SNC1P folder contains, NCIVS SNC1P folder Groups folder, Groups folder Group 3 view only