Warning:
JavaScript is turned OFF. None of the links on this page will work until it is reactivated.
If you need help turning JavaScript On, click here.
The Concept Map you are trying to access has information related to:
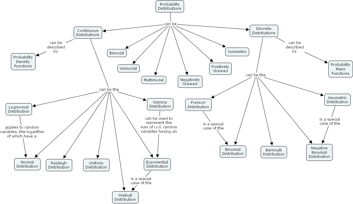
Continuous Distributions can be described by Probability Density Functions, Exponential Distribution is a special case of the Weibull Distribution, Poisson Distribution is a special case of the Binomial Distribution, Discrete Distributions can be described by Probability Mass Functions, Geometric Distribution is a special case of the Negative Binomial Distribution, Continuous Distributions can be the Gamma Distribution, Continuous Distributions can be the Rayleigh Distribution, Continuous Distributions can be the Normal Distribution, Continuous Distributions can be the Weibull Distribution, Continuous Distributions can be the Uniform Distribution, Continuous Distributions can be the Lognormal Distribution, Continuous Distributions can be the Exponential Distribution, Probability Distributions can be Bimodal, Probability Distributions can be Multimodal, Probability Distributions can be Symmetric, Probability Distributions can be Positively Skewed, Probability Distributions can be Unimodal, Probability Distributions can be Discrete Distributions, Probability Distributions can be Negatively Skewed, Probability Distributions can be Continuous Distributions, Gamma Distribution can be used to represent the sum of i.i.d. random variables having an Exponential Distribution, Discrete Distributions can be the Binomial Distribution, Discrete Distributions can be the Bernoulli Distribution, Discrete Distributions can be the Poisson Distribution, Discrete Distributions can be the Geometric Distribution, Discrete Distributions can be the Negative Binomial Distribution, Lognormal Distribution applies to random variables, the logarithm of which have a Normal Distribution