Warning:
JavaScript is turned OFF. None of the links on this page will work until it is reactivated.
If you need help turning JavaScript On, click here.
The Concept Map you are trying to access has information related to:
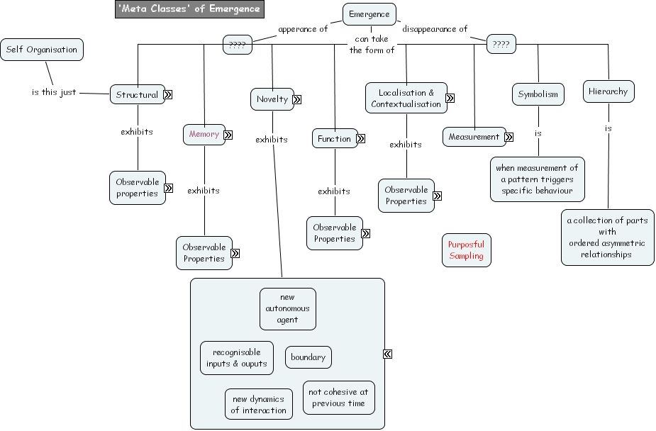
Structural is this just Self Organisation, Memory exhibits Observable Properties, Function is new process which carries out 'work' used by another entity, Structural exhibits Observable properties, Novelty exhibits Observable Properties, Novelty is sustainable new entity with distinctly different interaction patterns, Memory is frozen structure or processes, Localisation & Contextualisation exhibits Observable Properties, Emergence disappearance of ????, Function exhibits Observable Properties, Emergence apperance of ????, Structural is structural change caused by non-linear (noisy) interactions, Localisation & Contextualisation is when range of interaction of entities is limited, Measurement is the ability to sample structure or behaviour pattern, Emergence can take the form of Symbolism, Emergence can take the form of Localisation & Contextualisation, Emergence can take the form of Novelty, Emergence can take the form of Memory, Emergence can take the form of Structural, Emergence can take the form of Measurement, Emergence can take the form of Hierarchy, Emergence can take the form of Function, Symbolism is when measurement of a pattern triggers specific behaviour, Hierarchy is a collection of parts with ordered asymmetric relationships