Warning:
JavaScript is turned OFF. None of the links on this page will work until it is reactivated.
If you need help turning JavaScript On, click here.
The Concept Map you are trying to access has information related to:
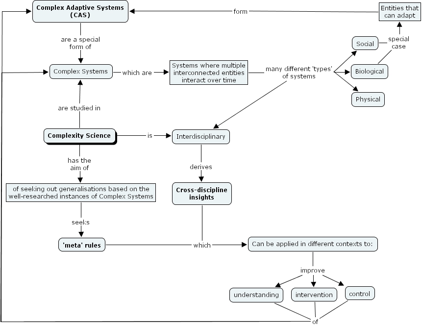
Systems where multiple interconnected entities interact over time many different 'types' of systems Interdisciplinary, Systems where multiple interconnected entities interact over time many different 'types' of systems Biological, Systems where multiple interconnected entities interact over time many different 'types' of systems Social, Systems where multiple interconnected entities interact over time many different 'types' of systems Physical, of seeking out generalisations based on the well-researched instances of Complex Systems seeks 'meta' rules, Entities that can adapt form Complex Adaptive Systems (CAS), Cross-discipline insights which Can be applied in different contexts to:, understanding of Complex Adaptive Systems (CAS), understanding of Complex Systems, Social special case Entities that can adapt, Complexity Science has the aim of of seeking out generalisations based on the well-researched instances of Complex Systems, Complex Systems which are Systems where multiple interconnected entities interact over time, Interdisciplinary derives Cross-discipline insights, Can be applied in different contexts to: improve understanding, Can be applied in different contexts to: improve intervention, Can be applied in different contexts to: improve control, Biological special case Entities that can adapt, 'meta' rules which Can be applied in different contexts to:, intervention of Complex Adaptive Systems (CAS), intervention of Complex Systems, control of Complex Adaptive Systems (CAS), control of Complex Systems, Complexity Science are studied in Complex Systems, Complex Adaptive Systems (CAS) are a special form of Complex Systems, Complexity Science is Interdisciplinary