Warning:
JavaScript is turned OFF. None of the links on this page will work until it is reactivated.
If you need help turning JavaScript On, click here.
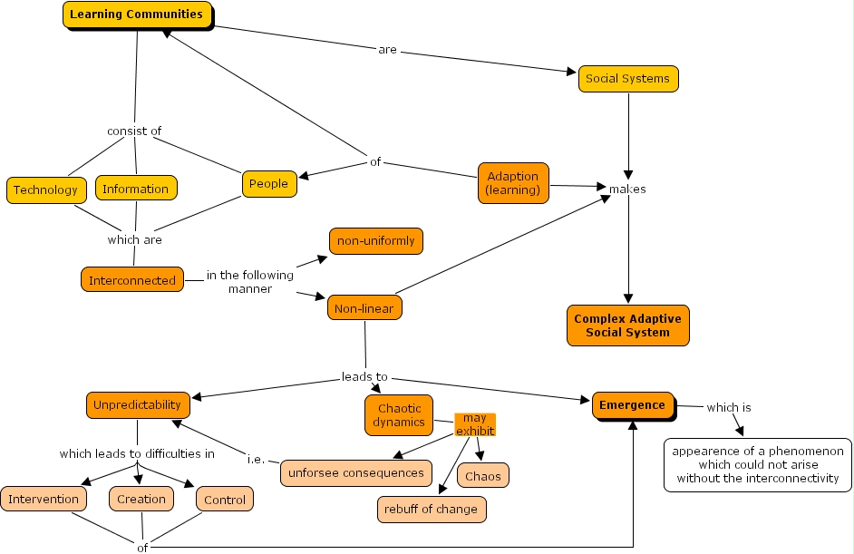
The Concept Map you are trying to access has information related to:
Creation of Emergence, Information which are Interconnected, Unpredictability which leads to difficulties in Control, Unpredictability which leads to difficulties in Creation, Unpredictability which leads to difficulties in Intervention, Non-linear leads to Unpredictability, Non-linear leads to Emergence, Non-linear leads to Chaotic dynamics, Adaption (learning) makes Complex Adaptive Social System, Learning Communities consist of Information, Learning Communities consist of People, Learning Communities consist of Technology, Intervention of Emergence, Learning Communities are Social Systems, Adaption (learning) of People, Adaption (learning) of Learning Communities, Control of Emergence, unforsee consequences i.e. Unpredictability, Social Systems makes Complex Adaptive Social System, Non-linear makes Complex Adaptive Social System, Interconnected in the following manner non-uniformly, Interconnected in the following manner Non-linear, People which are Interconnected, Emergence which is appearence of a phenomenon which could not arise without the interconnectivity, Technology which are Interconnected, Chaotic dynamics may exhibit unforsee consequences, Chaotic dynamics may exhibit Chaos, Chaotic dynamics may exhibit rebuff of change