Warning:
JavaScript is turned OFF. None of the links on this page will work until it is reactivated.
If you need help turning JavaScript On, click here.
The Concept Map you are trying to access has information related to:
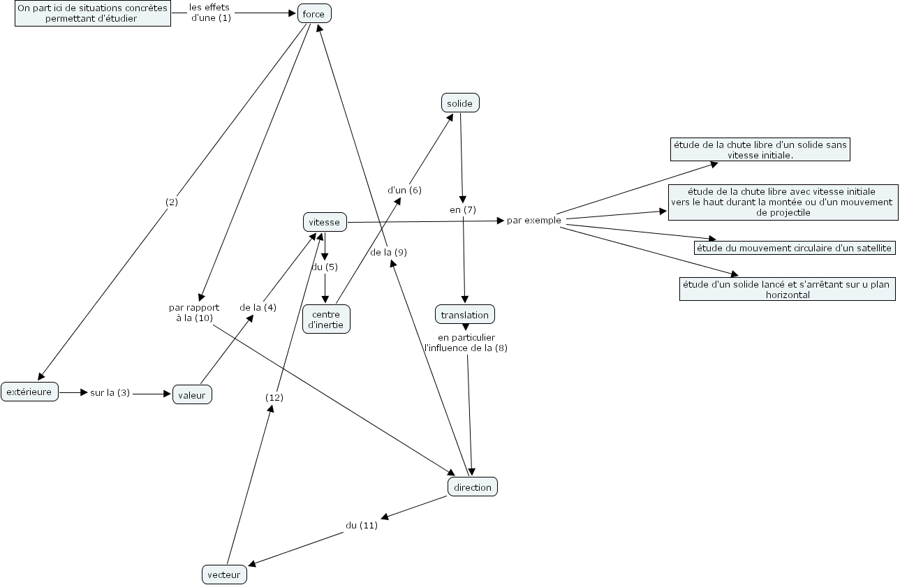
force par rapport � la (10) direction, vitesse du (5) centre d'inertie, direction de la (9) force, solide en (7) translation, centre d'inertie d'un (6) solide, vecteur (12) vitesse, direction du (11) vecteur, translation en particulier l'influence de la (8) direction, vitesse par exemple �tude de la chute libre avec vitesse initiale vers le haut durant la mont�e ou d'un mouvement de projectile, vitesse par exemple �tude du mouvement circulaire d'un satellite, vitesse par exemple �tude d'un solide lanc� et s'arr�tant sur u plan horizontal, vitesse par exemple �tude de la chute libre d'un solide sans vitesse initiale., ext�rieure sur la (3) valeur, force (2) ext�rieure, On part ici de situations concr�tes permettant d'�tudier les effets d'une (1) force, valeur de la (4) vitesse