Warning:
JavaScript is turned OFF. None of the links on this page will work until it is reactivated.
If you need help turning JavaScript On, click here.
The Concept Map you are trying to access has information related to:
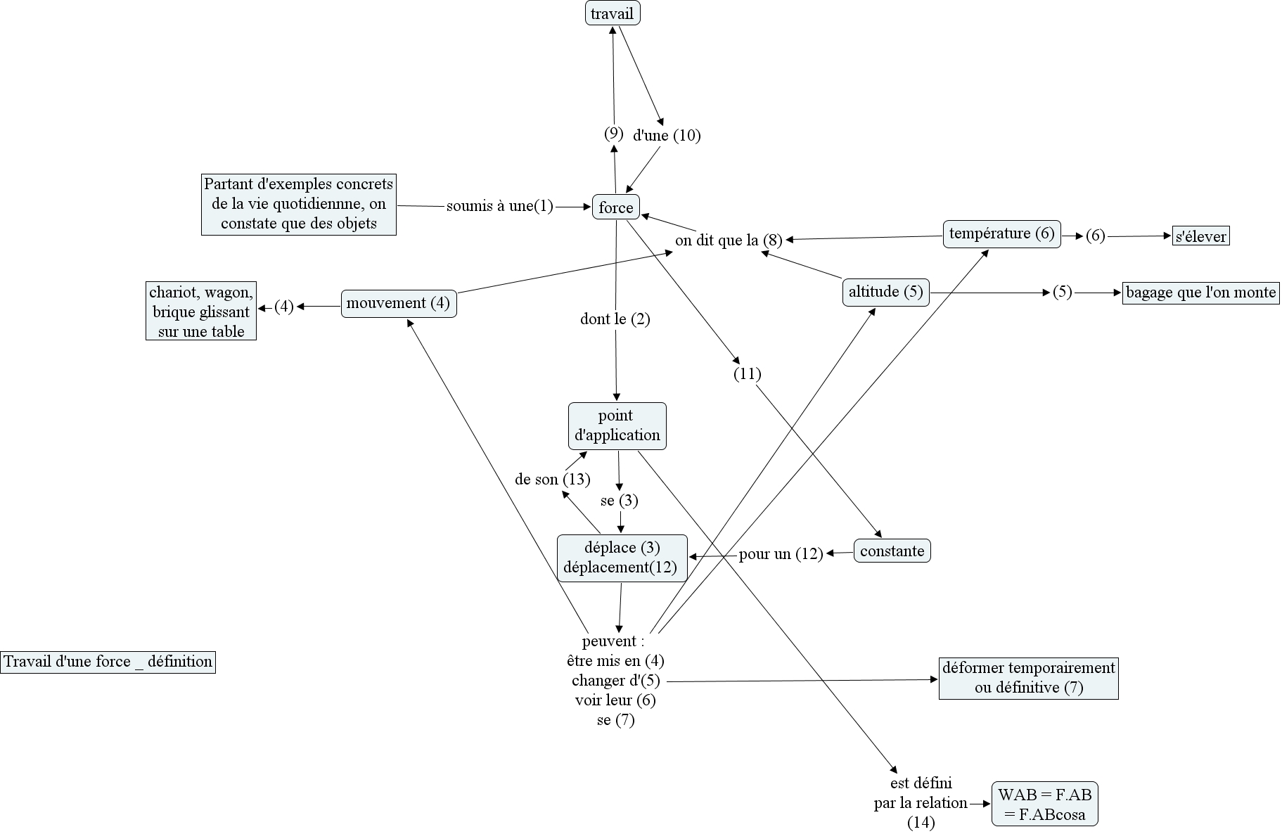
d�place (3) d�placement(12) peuvent : �tre mis en (4) changer d'(5) voir leur (6) se (7) temp�rature (6), d�place (3) d�placement(12) peuvent : �tre mis en (4) changer d'(5) voir leur (6) se (7) altitude (5), d�place (3) d�placement(12) peuvent : �tre mis en (4) changer d'(5) voir leur (6) se (7) mouvement (4), d�place (3) d�placement(12) peuvent : �tre mis en (4) changer d'(5) voir leur (6) se (7) d�former temporairement ou d�finitive (7), force (9) travail, mouvement (4) on dit que la (8) force, force dont le (2) point d'application, point d'application est d�fini par la relation (14) WAB = F.AB = F.ABcosa, temp�rature (6) (6) s'�lever, constante pour un (12) d�place (3) d�placement(12), altitude (5) on dit que la (8) force, point d'application se (3) d�place (3) d�placement(12), d�place (3) d�placement(12) de son (13) point d'application, Partant d'exemples concrets de la vie quotidiennne, on constate que des objets soumis � une(1) force, travail d'une (10) force, mouvement (4) (4) chariot, wagon, brique glissant sur une table, altitude (5) (5) bagage que l'on monte, temp�rature (6) on dit que la (8) force, force (11) constante