Warning:
JavaScript is turned OFF. None of the links on this page will work until it is reactivated.
If you need help turning JavaScript On, click here.
The Concept Map you are trying to access has information related to:
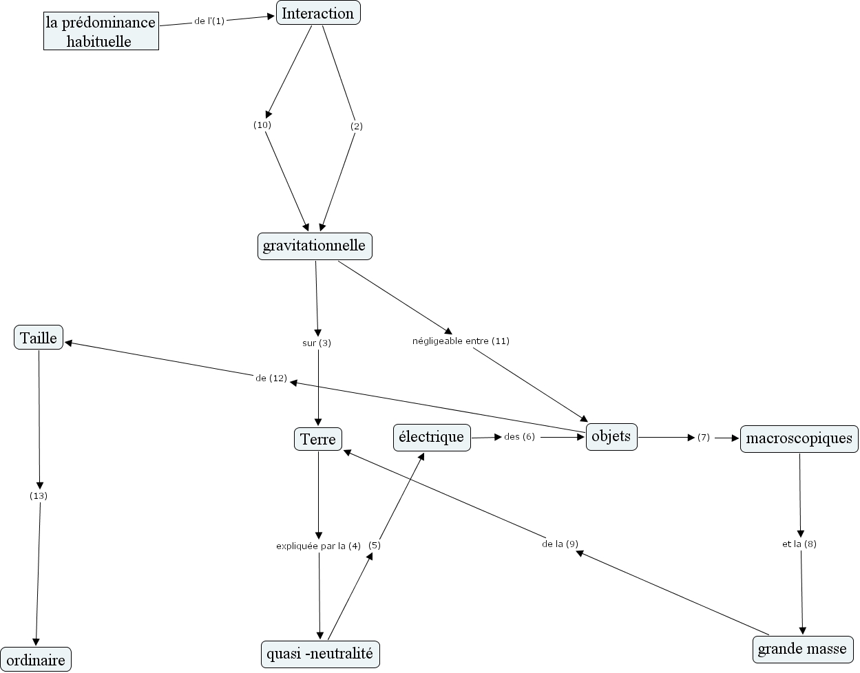
grande masse de la (9) Terre, objets de (12) Taille, gravitationnelle n�gligeable entre (11) objets, Taille (13) ordinaire, objets (7) macroscopiques, quasi -neutralit� (5) �lectrique, macroscopiques et la (8) grande masse, gravitationnelle sur (3) Terre, la pr�dominance habituelle de l'(1) Interaction, Interaction (2) gravitationnelle, Interaction (10) gravitationnelle, Terre expliqu�e par la (4) quasi -neutralit�, �lectrique des (6) objets