Warning:
JavaScript is turned OFF. None of the links on this page will work until it is reactivated.
If you need help turning JavaScript On, click here.
The Concept Map you are trying to access has information related to:
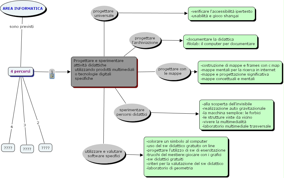
4 percorsi 4 ????, 4 percorsi 2 ????, Progettare e sperimentare attivit� didattiche utilizzando prodotti multimediali o tecnologie digitali specifiche sperimentare percorsi didattici -alla scoperta dell'invisibile -realizzazione auto gravitazionale -la macchina semplice: le forbici -le strutture viste da vicino -vivere la multimedialit� -laboratorio multimediale trasversale, 4 percorsi 3 ????, Progettare e sperimentare attivit� didattiche utilizzando prodotti multimediali o tecnologie digitali specifiche progettare universale -verificare l'accessibilit� ipertesto -usabilit� e gioco shangai, 4 percorsi 1 Progettare e sperimentare attivit� didattiche utilizzando prodotti multimediali o tecnologie digitali specifiche, AREA INFORMATICA sono previsti 4 percorsi, Progettare e sperimentare attivit� didattiche utilizzando prodotti multimediali o tecnologie digitali specifiche utilizzare e valutare software specifici -colorare un simbolo al computer -uso del sw didattico gratuito on line -progettare l'utilizzo di sw di esercitazione -trucchi del mestiere:giocare con i grafici -sw didattici gratuiti -criteri per la valutazione del sw didattico -laboratorio di geometria, Progettare e sperimentare attivit� didattiche utilizzando prodotti multimediali o tecnologie digitali specifiche progettare con le mappe -costruzione di mappe e frames con c map -mappe mentali per la ricerca in internet -mappe e progettazione significativa -mappe concettuali e mentali, Progettare e sperimentare attivit� didattiche utilizzando prodotti multimediali o tecnologie digitali specifiche progettare l'archiviazione -documentare la didattica -filolab: il computer per documentare