Warning:
JavaScript is turned OFF. None of the links on this page will work until it is reactivated.
If you need help turning JavaScript On, click here.
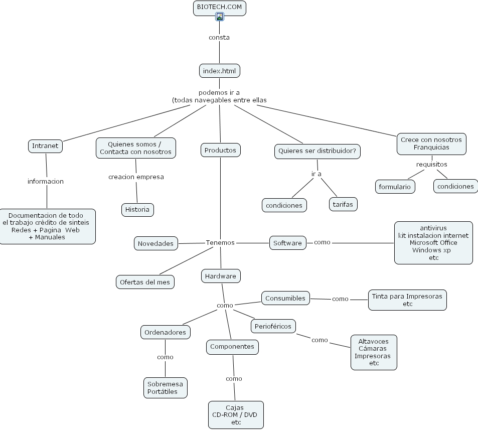
The Concept Map you are trying to access has information related to:
Crece con nosotros Franquicias requisitos condiciones, Crece con nosotros Franquicias requisitos formulario, index.html podemos ir a (todas navegables entre ellas Productos, index.html podemos ir a (todas navegables entre ellas Quienes somos / Contacta con nosotros, index.html podemos ir a (todas navegables entre ellas Crece con nosotros Franquicias, index.html podemos ir a (todas navegables entre ellas Quieres ser distribuidor?, index.html podemos ir a (todas navegables entre ellas Intranet, Ordenadores como Sobremesa Port�tiles, Hardware como Ordenadores, Hardware como Consumibles, Hardware como Componentes, Hardware como Periof�ricos, Software como antivirus kit instalacion internet Microsoft Office Windows xp etc, Periof�ricos como Altavoces C�maras Impresoras etc, Productos Tenemos Ofertas del mes, Productos Tenemos Hardware, Productos Tenemos Software, Productos Tenemos Novedades, Quienes somos / Contacta con nosotros creacion empresa Historia, Componentes como Cajas CD-ROM / DVD etc, Consumibles como Tinta para Impresoras etc, Intranet informacion Documentacion de todo el trabajo cr�dito de sinteis Redes + Pagina Web + Manuales, Quieres ser distribuidor? ir a condiciones, Quieres ser distribuidor? ir a tarifas, BIOTECH.COM consta index.html