Warning:
JavaScript is turned OFF. None of the links on this page will work until it is reactivated.
If you need help turning JavaScript On, click here.
The Concept Map you are trying to access has information related to:
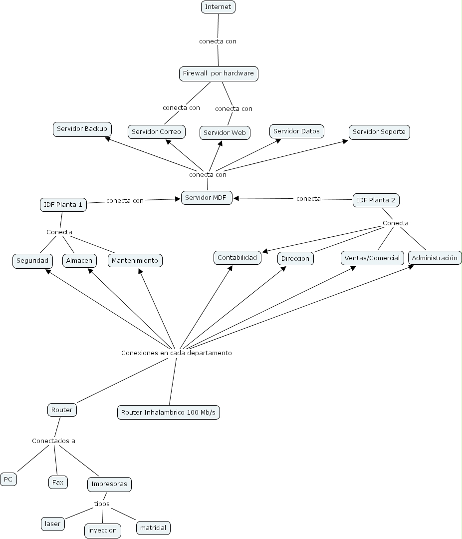
Firewall por hardware conecta con Servidor Correo, Internet conecta con Firewall por hardware, Router Conexiones en cada departamento Contabilidad, Router Conexiones en cada departamento Ventas/Comercial, Router Conexiones en cada departamento Administraci�n, Router Conexiones en cada departamento Direccion, Router Conexiones en cada departamento Mantenimiento, Router Conexiones en cada departamento Seguridad, Router Conexiones en cada departamento Almacen, Router Conexiones en cada departamento Router Inhalambrico 100 Mb/s, Firewall por hardware conecta con Servidor Web, IDF Planta 2 conecta Servidor MDF , Impresoras tipos laser, Impresoras tipos inyeccion, Impresoras tipos matricial, Router Conectados a Fax, Router Conectados a Impresoras, Router Conectados a PC, IDF Planta 1 Conecta Seguridad, IDF Planta 1 Conecta Mantenimiento, IDF Planta 1 Conecta Almacen, Servidor MDF conecta con Servidor Web, Servidor MDF conecta con Servidor Soporte, Servidor MDF conecta con Servidor Backup, Servidor MDF conecta con Servidor Datos, Servidor MDF conecta con Servidor Correo, IDF Planta 2 Conecta Administraci�n, IDF Planta 2 Conecta Contabilidad, IDF Planta 2 Conecta Direccion, IDF Planta 2 Conecta Ventas/Comercial, IDF Planta 1 conecta con Servidor MDF