Warning:
JavaScript is turned OFF. None of the links on this page will work until it is reactivated.
If you need help turning JavaScript On, click here.
The Concept Map you are trying to access has information related to:
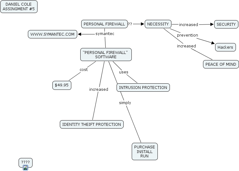
"PERSONAL FIREWALL" SOFTWARE increased IDENTITY THEIFT PROTECTION, NECESSITY prevention Hackers, PERSONAL FIREWALL symantec "PERSONAL FIREWALL" SOFTWARE, PERSONAL FIREWALL symantec WWW.SYMANTEC.COM, NECESSITY increased PEACE OF MIND, NECESSITY increased SECURITY, "PERSONAL FIREWALL" SOFTWARE uses INTRUSION PROTECTION, PERSONAL FIREWALL ???? NECESSITY, "PERSONAL FIREWALL" SOFTWARE simply PURCHASE INSTALL RUN, "PERSONAL FIREWALL" SOFTWARE cost $49.95