Warning:
JavaScript is turned OFF. None of the links on this page will work until it is reactivated.
If you need help turning JavaScript On, click here.
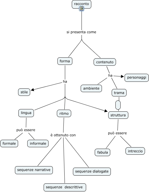
Questa Cmap, creata con IHMC CmapTools, contiene informazioni relative a: racconto, ritmo è ottenuto con sequenze narrative, trama struttura, contenuto ha personaggi, struttura può essere fabula, lingua può essere informale, forma ha ritmo, forma ha struttura, struttura può essere intreccio, racconto si presenta come forma, ritmo è ottenuto con sequenze descrittive, forma ha stile, lingua può essere formale, racconto si presenta come contenuto, forma ha lingua, contenuto ha trama, ritmo è ottenuto con sequenze dialogate, contenuto ha ambiente