Warning:
JavaScript is turned OFF. None of the links on this page will work until it is reactivated.
If you need help turning JavaScript On, click here.
The Concept Map you are trying to access has information related to:
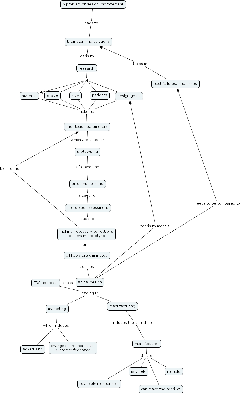
past failures/ successes helps in brainstorming solutions, manufacturing includes the search for a manufacturer, a final design seeks FDA approval, prototyping is followed by prototype testing, marketing which includes changes in response to customer feedback, marketing which includes advertising, making necessary corrections to flaws in prototype until all flaws are eliminated, material make up the design parameters, a final design needs to be compared to past failures/ successes, all flaws are eliminated signifies a final design, patients make up the design parameters, FDA approval leading to manufacturing, FDA approval leading to marketing, the design parameters which are used for prototyping, research of size, research of design goals, research of material, research of patients, research of shape, shape make up the design parameters, size make up the design parameters, design goals make up the design parameters, manufacturer that is reliable, manufacturer that is relatively inexpensive, manufacturer that is can make the product, manufacturer that is is timely, A problem or design improvement leads to brainstorming solutions, making necessary corrections to flaws in prototype by altering the design parameters, prototype testing is used for prototype assessment, a final design needs to meet all design goals, brainstorming solutions leads to research, prototype assessment leads to making necessary corrections to flaws in prototype